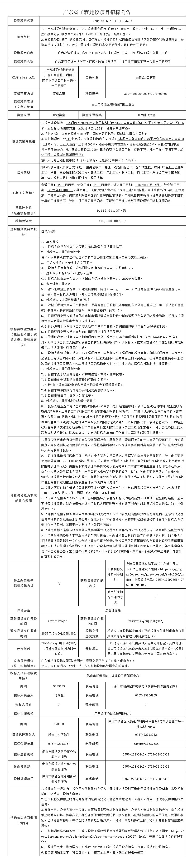
广台高速沿线老旧街区(厂区)改造提升项目-广隆工业区道路工程—兴业十三路施工招标公告
-
2025年至2027年南海大沥工业废水处理厂污泥运输处置项目招标公告
-
佛山市公安局顺德分局视图数据汇聚平台基础设施续租服务
-
佛山三龙湾科技城核心区城中村改造项目一期——佛山新城古村带城中村改造项目(大墩村)施工招标公告
-
顺德伦教街道325国道以北、新基北路以西地块东侧20米道路工程施工招标公告
-
岭南路跨铁工程项目剩余未委托代建部分施工图设计招标公告
-
佛山港三水港区金本作业区配套设施项目液压装卸货平台招标公告
-
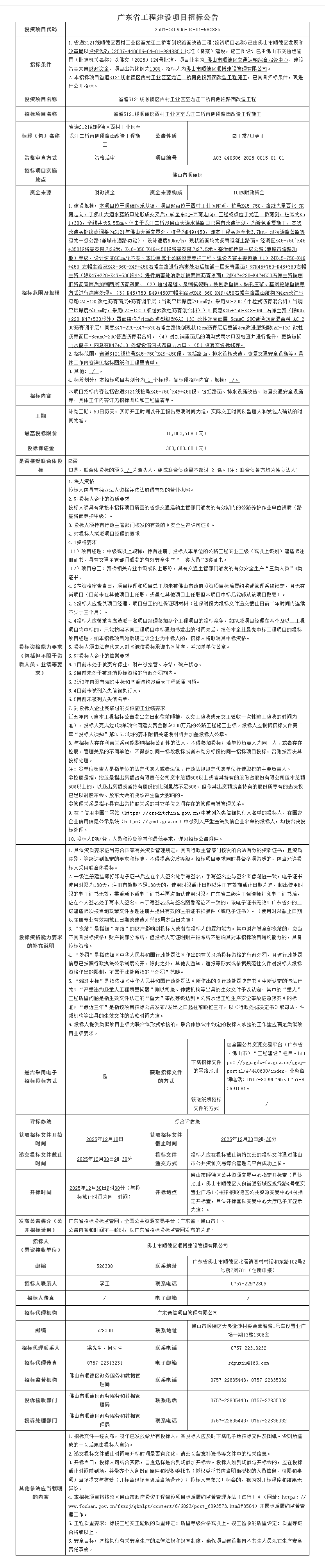
省道S121线顺德区西村工业区至龙江二桥南侧段路面改造工程施工招标公告
-
南海狮山镇上柏社区西一村村居社区公寓项目施工招标公告
-
广台高速沿线老旧街区(厂区)改造提升项目-广隆工业区道路工程—兴业十三路施工招标公告
-
顺德杏坛镇公共治安视频监控建设和运维服务项目招标公告
受佛山市顺德区容桂街道办事处委托,佛山市顺德区公共资源交易中心(以下称“挂牌人”)以网上挂牌方式出租佛山市顺德区容桂街小黄圃社区居民委员会(以下称“出租人”)的国有建设用地使用权[交易编号为TD2025(SD)WG0091]。现将有关事项公告如下:
一、出租地块基本情况
二、竞租人准入条件
1.未纳入佛山市农村集体资产交易警示名单。
2.竞投人必须是在中华人民共和国境内注册并合法运作的独立法人或其他非法人组织(如合伙企业、个人独资企业)、经工商登记注册的个体工商户。(提供营业执照复印件);
3.未拖欠本村(或社区)的农村集体(包括农村集体所属企业)的租金(承包款)及各类欠款。
4.本项目不接受联合竞投。
三、租金缴纳方式
1.本项目地块为先交租,后使用,拖欠租金不得用履约保证金抵扣。
2.租金自土地移交之日起计算(如可归责于竞得人原因致使出租人未能移交土地的超过10日的,则从第11日开始计算租金),每6个月支付一次租金,竞得人应于每6个月的首月的前5个工作日内一次性付清当期租金;租金每5年递增3%,以此类推直至租赁期限届满。
四、合同签订
1.竞得人须与签订《成交确认书》之日起3个工作日内与出租人签订;
2.竞投意向人竞价成功后,有关租赁事项按合同相关约定执行;
3.如竞得人资格审核不通过的,取消其竞得人资格,由出租人对竞得人已缴纳的竞投保证金不予返还并重新组织交易;
4.如竞得人未在规定时间内按要求签订合同,视为放弃竞得资格,竞得人承担违约责任。并由出租人对该竞得人已缴纳的交易保证金不予返还,重新组织竞投交易,并有权拒绝其再参加本项目的竞投交易;
5.竞价成功后竞得人未按有关规定履行相关手续时,竞得人将承担违约责任并无权要求返还交易保证金。合同义务履行期间,竞得人违反合同约定逾期未支付租金的,按合同约定出租人有权对已缴纳的合同履约保证金不予返还,出租人有权组织重新竞价;
6.合同一经签订即生效,如竞得人中途退出或放弃承租,视为竞得人违约,合同履约保证金不予返还及租金计缴以合同约定为准。
五、合同履约保证金
1.为保证本合同的履行,竞得人必须在合同签订前1个工作日内向出租人一次性支付300万元(人民币,下同)作为合同履约保证金,如未能按时及时足额缴纳履约保证金的,出租人有权取消其中标资格,对所缴存的交易保证金不予以返还,出租人重新组织竞投交易,并有权拒绝其再参加本项目的竞投交易。
2.合同履约保证金中的150万元作为竞得人在合同期前5年内对本项目按期完成建设工程、竣工验收合格,并依照约定条款办好物业不动产权证登记到“佛山市顺德区容桂街小黄圃社区居民委员会”名下的保证。竞得人在合同期前5年内对项目投入的建设投资评估值达到2300万元并办好不动产权证后,该150万元无息退还给竞得人。
3.另外的人民币150万元保留至合同期满,在合同期满后,若竞得人依约履行合同条款,且竞得人在运营期限内无任何违法违约行为的,出租人将不计利息原数退还给竞得人(实际金额以出租人开具的票据为准)。
4.履约保证金提交方式:履约保证金须通过转账形式提交(不接受现金、银行汇票、银行保函或其它票证)至出租人指定账户(账户名:佛山市顺德区容桂街小黄圃社区居民委员会,开户银行: 农行顺德王布支行 ,账号44494101040001694 )。
六、竞投保证金的划转与退付
1.未竞得人和因出租方终止项目交易的竞买人已交纳的交易保证金于竞价会议结束次日起5个工作日内由挂牌人直接将交易保证金原路退回竞买人汇款账户(不计利息)。
2.竞得人缴纳的竞投保证金在交易双方签订《租赁合同》后,竞得人凭出租人出具的《交易保证金退回通知单》向挂牌人书面提出退款申请,挂牌人在收到退款申请后5个工作日内不计利息原路退还。
七、网上挂牌文件下载
有意参与竞租人可于2025年12月9日后登录佛山市国有建设用地使用权和矿业权网上交易系统(下称“网上交易系统”,网址:http://jy.ggzy.foshan.gov.cn:3680/TPBank/newweb/framehtml/onlineTradex/index.html)或广东省公共资源交易平台(网址:https://ygp.gdzwfw.gov.cn/ggzy-portal/#/440600/index)下载本网上挂牌文件。
八、网上挂牌出租交易时间
本次网上挂牌出租地块的公告期自2025年12月9日至2025年12月28日止;网上挂牌期(网上报价期)为2025年12月29日8时30分至2026年1月8日10时止。
竞租申请人应于2026年1月6日9时之前登录网上交易系统提交竞租申请,选择银行,获得随机保证金账号,并向此指定账号一次性足额交纳竞投保证金。竞投保证金须于2026年1月6日9时之前到达本中心指定账户后(提示:竞租申请人须充分了解银行划转账的流程和时限,须跨省跨行支付的建议尽早缴纳竞投保证金),竞租申请人方获得竞投权限。竞租申请人必须以自己的名义交纳保证金,不得由他人代交,且保证金必须以人民币支付。
上述时间均以网上交易系统的服务器时间为准。
九、其他事项
1.本次网上挂牌采用增价方式进行报价,按照价高者得原则确定竞得人。
2.本次网上挂牌仅接受网上竞租申请和竞租报价,不接受书面、邮寄、电子邮件、电话、传真、口头等其他形式的申请。
3.自本次公告起至网上挂牌截止期间,如有关于本地块网上挂牌出租文件的修改、澄清、说明等将通过上述网上交易系统、佛山市顺德区公共资源交易中心网站发布,不再另行通知,请有意参与竞租者密切留意。其它未尽事宜,详见本地块的网上挂牌出租文件。
4.佛山市顺德区容桂街道办事处对本次国有建设用地使用权出租拥有最终解释权。
十、联系方式
1.项目监管、投诉处理和交易细则咨询:
容桂街道农业农村办公室,联系电话:0757-28381176(邹先生)
2.本竞投项目不组织统一勘察现场,竞投意向人可自行查看标的物位置及向出租人咨询:
联系电话: 0757-22332900(广东华伦招标有限公司)
3.顺德区公共资源交易中心:
佛山市顺德区大良街道新城区观绿路4号恒实置业广场1号楼裙楼
联系电话:0757-22837810、22837820(梁先生、陈小姐)
4.系统使用咨询电话:0757-83990765
微信
新浪微博
QQ空间
QQ好友
豆瓣
Facebook
Twitter














































































































































































































































