佛山市顺德区容桂街道容里股份经济合作联合社地块网上挂牌出让
受佛山市顺德区容桂街道办事处委托,佛山市顺德区公共资源交易中心(以下称“挂牌人”)以网上挂牌方式出租佛山市顺德区容桂街道容里股份经济合作联合社(以下称“出租人”)的国有建设用地使用权[交易编号为TD2025(SD)WG0090]。现将有关事项公告如下:
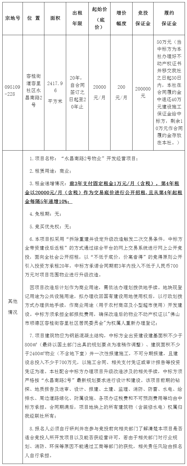
一、出租地块基本情况
二、竞租人准入条件
1.中华人民共和国的公民、在境内设立的法人和其他合法组织,不接受联合体参加竞投,其中以个人名义参加竞投的,必须年满18周岁;
2.未拖欠本村(或社区)的农村集体(包括农村集体所属企业)的租金(承包款)及各类欠款。
三、租金缴纳方式
租金以竞得价为准,竞得人须在签订合同之日起5个工作日内,将第一期租金一次性支付到出租人指定账户,具体的付款日期、租金金额、租赁期间发生税费等在合同中约定。
租金收款账户名: 佛山市顺德区容桂街道容里股份经济合作联合社
租金开户银行: 顺德农村商业银行
租金收款账号: 10068800038024
四、合同签订
1.竞得人须与签订《成交确认书》之日起5个工作日内与出租人签订;
2.竞投意向人竞价成功后,有关租赁事项按合同相关约定执行。
3.如竞得人资格审核不通过的,取消其竞得人资格,由出租人对竞得人已缴纳的竞投保证金不予返还并重新组织交易。
4.如竞得人未在规定时间内按要求签订合同,视为放弃竞得资格,竞得人承担违约责任。并由出租人对该竞得人已缴纳的交易保证金不予返还,重新组织竞投交易,并有权拒绝其再参加本项目的竞投交易。
5.竞价成功后竞得人未按有关规定履行相关手续时,竞得人将承担违约责任并无权要求返还交易保证金。合同义务履行期间,竞得人违反合同约定逾期未支付租金的,按合同约定出租人有权对已缴纳的合同履约保证金不予返还,出租人有权组织重新竞价。
6.合同一经签订即生效,如竞得人中途退出或放弃承租,视为竞得人违约,合同履约保证金不予返还及租金计缴以合同约定为准。
五、合同履约保证金
竞得人必须在合同签订前 1 个工作日内,足额缴入指定账户佛山市顺德区容桂街道容里股份经济合作联合社,开户银行: 顺德农村商业银行 ,账号10068800038024 ),如未能按时及时足额缴纳履约保证金的,出租方有权取消其中标资格,对所缴存的交易保证金不予以返还,出租方重新组织竞投交易,并有权拒绝其再参加本项目的竞投交易。
六、竞投保证金的划转与退付
1.未竞得人和因出租方终止项目交易的竞买人已交纳的交易保证金于竞价会议结束次日起5个工作日内由挂牌人直接将交易保证金原路退回竞买人汇款账户(不计利息)。
2.竞得人缴纳的竞投保证金在交易双方签订《租赁协议》后,竞得人凭出租人出具的《交易保证金退回通知单》向挂牌人书面提出退款申请,挂牌人在收到退款申请后5个工作日内不计利息原路退还。
七、网上挂牌文件下载
有意参与竞租人可于2025年12月5日后登录佛山市国有建设用地使用权和矿业权网上交易系统(下称“网上交易系统”,网址:http://jy.ggzy.foshan.gov.cn:3680/TPBank/newweb/framehtml/onlineTradex/index.html)或广东省公共资源交易平台(网址:https://ygp.gdzwfw.gov.cn/ggzy-portal/#/440600/index)下载本网上挂牌文件。
八、网上挂牌出租交易时间
本次网上挂牌出租地块的公告期自2025年12月5日至2025年12月25日止;网上挂牌期(网上报价期)为2025年12月26日8时30分至2026年1月5日15时止。
竞租申请人应于2026年1月3日9时之前登录网上交易系统提交竞租申请,选择银行,获得随机保证金账号,并向此指定账号一次性足额交纳竞投保证金。竞投保证金须于2026年1月3日9时之前到达本中心指定账户后(提示:竞租申请人须充分了解银行划转账的流程和时限,须跨省跨行支付的建议尽早缴纳竞投保证金),竞租申请人方获得竞投权限。竞租申请人必须以自己的名义交纳保证金,不得由他人代交,且保证金必须以人民币支付。
上述时间均以网上交易系统的服务器时间为准。
九、其他事项
1.本次网上挂牌采用增价方式进行报价,按照价高者得原则确定竞得人。
2.本次网上挂牌仅接受网上竞租申请和竞租报价,不接受书面、邮寄、电子邮件、电话、传真、口头等其他形式的申请。
3.自本次公告起至网上挂牌截止期间,如有关于本地块网上挂牌出租文件的修改、澄清、说明等将通过上述网上交易系统、佛山市顺德区公共资源交易中心网站发布,不再另行通知,请有意参与竞租者密切留意。其它未尽事宜,详见本地块的网上挂牌出租文件。
4.佛山市顺德区容桂街道办事处对本次国有建设用地使用权出租拥有最终解释权。
十、联系方式
1.项目监管、投诉处理和交易细则咨询:
容桂街道农业农村办公室,联系电话:0757-28381176(邹先生)
2.本竞投项目不组织统一勘察现场,竞投意向人可自行查看标的物位置及向出租人咨询:
联系电话:0757-28802889(张小姐)
3.顺德区公共资源交易中心:
佛山市顺德区大良街道新城区观绿路4号恒实置业广场1号楼裙楼
联系电话:0757-22837810、22837820(梁先生、陈小姐)
4.系统使用咨询电话:0757-83990765
佛山市高明区国有建设用地使用权
网上拍卖出让公告
经佛山市人民政府批准,受佛山市自然资源局(以下称委托人)委托,本中心(以下称拍卖人)现采用网上拍卖方式出让以下地块的国有建设用地使用权,现将有关网上拍卖事项公告如下:
一、地块基本情况
本块地其他规划建设要求按《高明区土地使用规划条件》(佛规明设函〔2025〕0127号)执行。
二、竞买资格和要求:
(一)土地竞买者须为独立核算的法人公司,除法律、法规另有规定外,均可独立或联合竞买。
(二)被自然资源管理部门、佛山市中级人民法院列入土地交易黑名单的单位或个人,属于被执行人或被相关征信机构确认为失信人的;属于因用地者自身原因导致土地闲置、尚未处理完毕的土地使用权人不得参加该宗地网上拍卖出让活动。
若发现申请人存在上述违法违规违约行为仍参与竞买,并最终取得土地使用权的,经相关部门核实后,竞得结果无效,拍卖人取消其竞得资格,没收其交纳的竞买保证金。
三、本地块网上拍卖起始价为人民币陆仟壹佰伍拾叁万陆仟元(大写)(CNY61,536,000.00),增价幅度为不低于人民币柒拾万元(大写)(CNY700,000.00)/次,并设有保密底价。
四、本次国有建设用地使用权网上拍卖采用增价方式进行报价,按照价高者得的原则确定竞得人。
本地块竞买保证金为人民币壹仟捌佰伍拾万元(大写)(CNY18,500,000.00)。竞买保证金以美元交纳的,则为贰佰陆拾贰万美元(大写)(USD2,620,000.00);竞买保证金以港元交纳的,则为贰仟零叁拾柒万港元(大写)(HKD20,370,000.00)。
五、有意参与竞买者可于2025年12月5日后登录网上交易系统下载该地块的《佛山市高明区国有建设用地使用权网上拍卖出让文件》。
申请人应于2025年12月24日9时30分之前登录网上交易系统提交竞买申请,选择银行,获得随机保证金账号,并向此指定账号一次性足额交纳竞买保证金。竞买保证金须于2025年12月24日9时30分之前到达本中心指定账户后(请自行留意银行办公时间),申请人方获得竞买权限。申请人必须以自己的名义交纳保证金,不得由他人代交。以美元或港元交纳竞买保证金的,竞买申请人应详尽了解国家关于外资及外汇管理的相关规定。
六、该宗地的公告期自2025年12月5日至2025年12月24日止,网上拍卖时间从2025年12月25日10:30开始。
七、上述时间均以网上交易系统的服务器时间为准。具体的竞价规则见该地块的交易文件。
八、需要到拍卖地块现场踏勘的竞买人请与拍卖人联系。
九、本次网上拍卖仅接受网上竞买申请和竞买报价,不接受书面、邮寄、电子邮件、电话、传真、口头等其他形式的申请。
十、自本次公告起至网上拍卖截止期间,如有关于本地块网上拍卖文件的修改、澄清、说明等将通过网上交易系统、广东省公共资源交易平台网站发布,请有意参与竞买者密切留意。其它未尽事宜,详见该地块的交易文件。
十一、联系方式
(一)佛山市国有建设用地使用权和矿业权网上交易系统地块信息查看页面和竞买人登录页面:HTTP://jy.ggzy.foshan.gov.cn/TPBidder/login.aspx
(二)联系人及联系电话:
1.网上拍卖业务咨询:周先生、李先生(0757—88620826)
2.系统使用及技术咨询: (0757—83990765)
地址:佛山市高明区荷城街道百灵路88号
(一)项目基本情况
1.招/出租人: 佛山市南海区梦里水乡润盈商贸有限公司
2.项目信息:
3.产权证照情况:无。
4.租金收取方式: 每月5日前支付当月租金,出租方收取租金开具有效发票 。
5.免租改造期1个月,免租改造期计入租赁期及租金周期,不收取租金。
(二)竞买资格及要求
1.中华人民共和国境内的企业法人、个体工商户(须开立银行账户)、自然人,除法律、法规另有规定外,均可申请参加竞买活动。
申请人必须以自己的名义交纳竞买保证金,不得由他人代交。申请人为企业法人、个体工商户的,须以企业法人、个体工商户开立的银行账户交纳保证金;未开立银行账户的个体工商户不能参加竞买,只能以自然人(经营者)名义申请和交纳保证金;申请人为自然人的,须以其本人名下开立的银行账户交纳保证金。
2.本次网上竞价采用增价方式进行报价,按照价高者得原则确定竞得人。
3.意向人可登录广东省公共资源交易平台(佛山市)>交易公开>国有产权>交易公告页面(网址:https://ygp.gdzwfw.gov.cn/ggzy-portal/#/440600/index)下载本项目交易文件。如有关于本项目交易文件的修改、澄清、说明等,将通过上述网址发布,不再另行通知,请意向人密切留意。
4.意向人需要现场查看交易资产状况的,请与招/出租人联系。
5.申请人提交竞买申请参与竞价的,请点击进入佛山市公共资源交易信息化综合平台-交易平台页面(网址:http://jy.ggzy.foshan.gov.cn:3680/TPBank/newweb/framehtml/onlineTradex/indexzcjy.html)进行登录操作(操作指引详见交易须知)。
意向人、申请人、竞买人在网上交易使用电脑操作过程中,仅能使用IE9/IE10/IE11以上的IE浏览器,请勿使用其它浏览器,如出现不正确使用浏览器导致出现的问题,由意向人、申请人、竞买人自行负责承担。
6.本次网上竞价仅接受网上竞买申请和报价,不接受书面、邮寄、电子邮件、电话、传真、口头等其他形式的申请。
(三)交易时间
1.提交竞买申请时间: 2025年12 月5日至2025年12月11日17时30分止;
2.竞买保证金到账截止时间为 2025年12月12日16时;
3.网上报价时间: 2025年12月15日9时00分至 09时30分,网上报价时间结束后,如有竞买人愿意参加网上限时竞价的,则系统自动进入网上限时竞价环节。
(四)特别提示
1.招/出租人承诺已如实披露项目信息,并对其披露信息的真实性、完整性、有效性负责。佛山市公共资源交易中心南海分中心对招/出租人披露的信息及其后果不承担任何法律责任。
2.佛山市公共资源交易中心南海分中心通过佛山市资产交易网上交易系统及粤公平网站发布的项目信息(包括但不限于公告信息、交易文件、合同条款等)并不构成佛山市公共资源交易中心南海分中心对项目的任何交易建议。意向竞买人应不依赖于已披露的项目信息并自行对项目的相关情况进行必要的尽职调查和充分了解,对是否竞买该项目及项目成交后可能发生的费用和存在的风险自行作出充分评估,并独立承担所有风险。意向竞买人一经申请参加竞买,即视为知晓、认可项目现状,佛山市公共资源交易中心南海分中心对此不承担任何法律责任。
(五)招/出租人对本《交易文件》拥有解释权,招/出租人主管部门对交易过程进行监督管理,对质疑投诉进行处理。
(六)联系方式
1.佛山市公共资源交易信息化综合平台系统使用咨询电话:0757-83990765
2.佛山市公共资源交易中心南海分中心
联系电话:0757-86322057、86396255
地址:佛山市南海区桂城街道夏南路58号公共资源交易中心
3.招/出租人: 佛山市南海区梦里水乡润盈商贸有限公司
联系人:黄先生 联系电话:0757-85108816/13202368296
地址:佛山市南海区里水镇和顺沿江北路6号投资集团
微信
新浪微博
QQ空间
QQ好友
豆瓣
Facebook
Twitter
