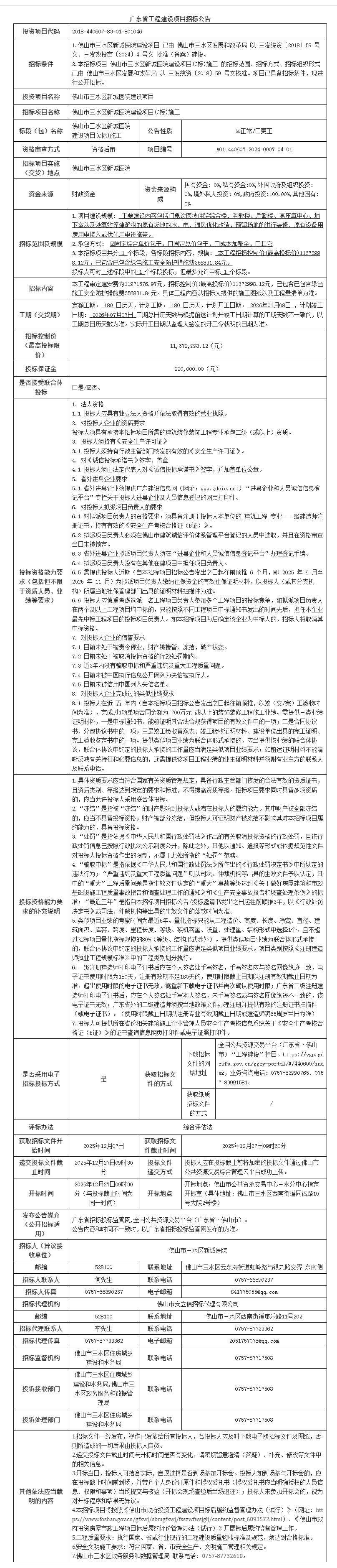
佛山市三水区新城医院建设项目(C标)施工招标公告
-
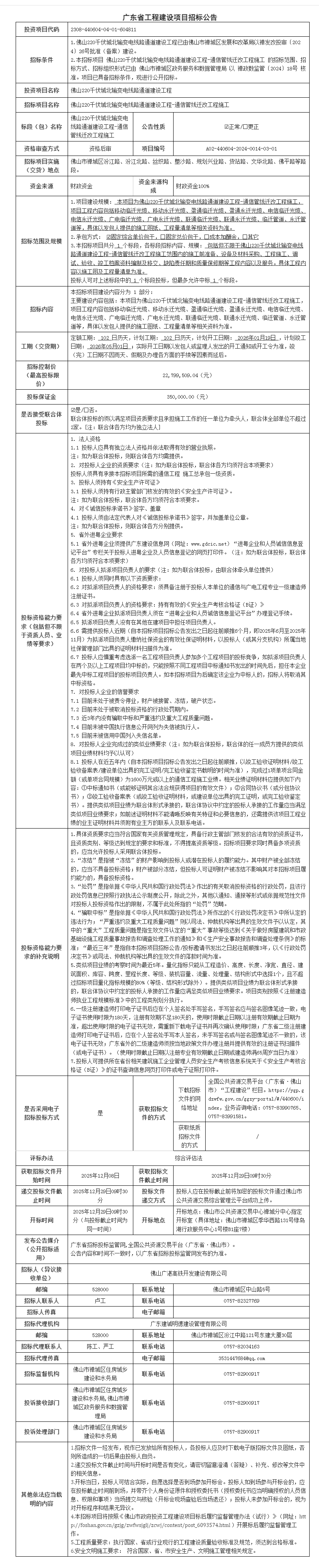
佛山顺德中心城区老旧小区改造项目-顺德区大良街道大门社区适老化服务综合体建设项目(二期)施工招标公告
-
佛山市南海区解放水系水环境综合治理项目-狮山镇虎头坑涌分布式活水项目监理招标公告
-
南海官窑立交东侧一环科技园周边排涝整治工程施工招标公告
-
禅城区文华中路西侧、 绿景路北侧地块项目监理招标公告
-
佛山市南海区良安水系水环境综合治理项目-白沙桥社区管网工程(里坑圳涌和庄边段)勘察设计招标公告
-
佛山市综合保税区及产业配套区路网工程--产业配套区(质量检测)招标公告
-
南海丹灶镇公共空间设施修复-海安路特色粮仓文化基础设施建设工程施工招标公告
-
南海九江儒林湾百千万工程新型城镇化基础设施补短板项目设计招标公告
-
南海沿江路(大沙工业大道-水口水道大桥)原有道路修复工程施工招标公告
-
佛山市南海区第五人民医院医技住院综合楼改扩建项目高低压电房及外电工程招标红公告
为贯彻落实广东省“百万英才汇南粤”行动计划部署,实现打造“佛山之心”的美好愿景,佛山市禅城区教育系统将招聘新苗人才138名(事业编制教师,其中中职岗位9名,高中岗位24名,初中岗位46名,小学岗位59名)。
一、招聘岗位
详见附件1。
二、招聘对象
参加新苗人才招聘的对象为国内普通高等院校2026年应届毕业生(非在职)、国(境)外2025年、2026年毕业生(即2025年9月1日至2026年8月31日期间毕业,以毕业证书落款日期为准)。年龄要求为38周岁以下(即1986年12月15日以后出生),博士研究生可放宽至43周岁(即1981年12月15日以后出生),年龄计算截止时间为报名开始当天。
三、招聘条件
(一)报考人员应当具备以下基本条件:
1.具有中华人民共和国国籍。
2.遵守宪法和法律。
3.拥护中国共产党领导和社会主义制度。
4.具有良好的政治素质和道德品行。
5.适应岗位要求的身体条件和心理条件。
6.具有国家承认的学历及学位(详见岗位表),应届毕业生须于2026年8月31日前取得毕业证书和学位证书,否则取消聘用资格。毕业时间与取得学位时间以毕业证和学位证落款时间为准。
7.具有岗位所需的专业技能及其他条件。
8.专业要求
(1)报考人员所学专业须与岗位要求的专业相符(附件1)。专业是否相符,具体参考《广东省2026年考试录用公务员专业参考目录》(附件2)。岗位有专业方向要求的以岗位表要求为准。
(2)若报考人员所学本科或研究生(含海外学历学位)专业未包含在《广东省2026年考试录用公务员专业参考目录》(附件2),所学专业主要课程与招聘岗位要求专业的主要课程超过一半基本一致的,可直接填写毕业证书上专业名称或提交成绩单、课程对比情况说明及毕业院校设置专业的依据等材料进行报考,同样,国(境)外学历的专业名称不能与参考目录完全一致的,报考人员须提供原版课程成绩单、学校官方专业情况介绍等,并同时提供中文翻译件,报考人员本人须对翻译内容的真实性和准确性负责。审核后认定为相近专业的可通过报考。
(3)所学专业必须与岗位要求的学历层次相对应。报考人员所学专业按所获毕业证书上的专业为准,辅修专业、学位种类均不作为专业依据。
9.教师资格证要求
报考人员须于2026年8月31日前取得与招聘岗位相应学段(含以上)及学科的教师资格证书,未按时取得者将取消聘用资格。其中:
(1)报考佛山大学附属学校(小学部)、佛山市第一中学附属绿岛湖学校(小学部)教师岗位,须具备初中及以上学段对应学科的教师资格证书。
(2)报考小学科学教师岗位,可持小学科学教师资格证书或初中及以上学段的物理、化学、生物、地理任一学科教师资格证书。
10.英语岗位专业资格要求
报考英语教师岗位的人员,要求具有国家专业英语八级合格证书,或雅思7分(含)以上、托福95分(含)以上成绩单。报名时未取得的报考人员,可先报名,但须承诺在2026年8月31日前取得相应证书或成绩单,未在规定时间取得的取消聘用资格。
(二)具有下列情形之一者,不得报名:
1.受过刑事处罚的。
2.被开除中国共产党党籍的。
3.被开除公职的。
4.被依法列为失信联合惩戒对象的。
5.法律、法规规定的其他情形。
四、招聘程序
(一)网络报名
本次招聘考试采用网络报名的方式,且须到现场参加综合素质评估。
1.报名时间及登录方式
报名时间:2025年12月15日9:00至2025年12月19日17:00(5个工作日),逾期不接受报名。
符合招聘条件人员登录佛山市禅城区教育局门户网站(网址:http://www.chancheng.gov.cn/ccjy/),登录报名系统,按照网上提示方法填写个人资料进行网上报名。具体流程为:访问报名系统—注册账号—填写报名资料—等候资格初审结果—综合素质评估确认。
2.报名要求
报考人员只限报一个岗位,且须在报考时间内按规定提交符合岗位要求的报考材料才视同报考成功,因材料不符、不齐或因资格不符岗位要求而造成报考失败的不另行通知,报考人员责任自负。报考人员按系统要求如实填报个人信息、学习经历、工作经历、家庭情况等,上传近三个月证件照、就业推荐表、成绩表。本科学历证书、学士学位证书,如具备研究生学历证书、硕士及以上学位证书、教师资格证等各种证书,须在报名系统相应栏目进行上传。报考人员应践行诚信报考,报名时应确保所填各项信息真实有效并符合招聘条件,违者取消考试及聘用资格。
(二)网上资格初审
本次新苗人才招聘采用网上提交资料,并由招聘单位根据报考人员在系统上传的报名材料对其报考资格进行网上初审。资格初审只是对报考人员提供的材料进行初步审查,最终以办理聘用手续时的审查结果为准。因提交材料不符、不齐或因资格不符合岗位要求而造成资格初审不通过的,报考人员责任自负。资格初审结果通过报名系统公布,如通过人数不足,可视实际情况确定具体招考岗位是否开考或相应减少或取消岗位。
(三)综合素质评估
由招聘单位对通过资格初审报考人员进行综合素质评估。综合素质评估暂定于2026年1月上旬在佛山市禅城区进行,具体时间、地点与注意事项等详见综合素质评估准考证。报考人员可在报名系统打印综合素质评估准考证,凭准考证参加综合素质评估。
综合素质评估侧重评估报考人员职业道德、职业精神、职业素养和从教潜能等方面的内容,满分为100分,合格线70分。根据同岗位合格分数线以上报考人员综合素质评估成绩,按岗位招聘计划从高分到低分按1:3比例推荐报考人员进入笔试和面试,未达到相应比例的,则同岗位合格分数线以上报考人员全部进入笔试和面试。综合素质评估成绩不计入总成绩。综合素质评估成绩及结果将于考试当日通过报名系统公布。
具有博士学位的报考人员免综合素质评估和笔试,不占用同岗位综合素质评估推荐名额,通过资格初审即可直接进入面试环节,其面试成绩为考试总成绩。
(四)考试
本次招聘新苗人才考试采取“笔试+面试”方式进行。
1.笔试
笔试主要测评基本能力。笔试成绩将在笔试结束后3个工作日内通过报名系统统一公布,报考人员登录系统查询本人笔试成绩及岗位排名。笔试成绩总分为100分,合格分为60分,按40%计入总成绩,按四舍五入保留小数点后2位。
笔试时间、地点另行通知。
2.资格复审
对入围面试人员进行资格复审。具体时间、地点待定。
资格审查贯穿招聘工作全过程。在招聘各环节发现报考人员不符合报考资格条件的,或报考人员和有关单位、人员提供的材料信息不实的,取消报考人员报考资格或者聘用资格。
资格复审提交材料:
(1)在网上报名系统自行打印的《广东省事业单位公开招聘人员报名表》(张贴小一寸彩色近照);
(2)个人简历;
(3)身份证原件和复印件;
(4)本科和研究生学历成绩表、就业推荐表、就业协议书、学历、学位证书的原件和复印件;如具备研究生学历还需提供本科阶段的学历、学位证书原件和复印件等;毕业证书未取得的可暂不提供;
(5)教师资格证书、各种证书、荣誉证书原件和复印件等,未取得的可暂不提供;
(6)国(境)外学历、学位人员报考,须提供教育部留学服务中心出具的《国(境)外学历学位认证书》;未毕业的,须提供就读院校开具的在读及毕业时间的证明(同时提供中文翻译件);所有留学归国人员通过考试、体检和考察后,须凭《国(境)外学历学位认证书》办理聘用手续;国内院校与国外院校联合办学的,按国内院校毕业生报考,须提供国内院校出具的相应证明。属国内院校与国外院校联合办学取得国外学位的,办理聘用手续时须提供教育部留学服务中心出具的《联合办学学历学位评估意见书》。
3.面试
面试以试讲、说课、结构化面试、实操、专业技能测试等部分形式进行,遴选乐教适教善教的优秀人才进入禅城教师队伍。面试成绩计算方法:实行百分制,60分为合格分数线,按60%计入总成绩,按四舍五入保留小数点后2位,面试成绩当场公布。
面试时间、地点另行通知。
笔试和面试完成后,对笔试及面试成绩均达到合格分数线以上的报考人员,按总成绩从高到低顺序和招聘岗位数1:1的比例确定进入体检环节人选(设定最低录用分数控制线为70分)。如同一岗位报考人员综合成绩相同的,则按照笔试成绩高低顺序确定名次;如笔试成绩仍然相同的,则以面试主评委评分高低顺序确定名次;如面试主评委评分仍然相同的,则由招聘单位或其主管部门另行组织面试。
(五)体检
体检按照《广东省事业单位公开招聘人员体检实施细则(试行)》组织实施,教师岗位体检标准参照广东省教育厅《广东省教师资格申请人员体格检查标准(2013年修订)》组织拟聘用人员到指定医院进行体检。拟聘人员须按时参加体检,无故不按时参加体检者,视为自动放弃拟聘资格。体检不合格者,将不进入下一环节。体检对象因自动放弃体检或体检不合格的,用人单位结合单位实际情况决定是否按总成绩从高分到低分在同岗位具备候选资格人员中依次等额递补,具体情况另行通知。
时间、地点另行通知。
(六)签订就业协议
由用人单位与拟聘人员签订就业协议书,具体另行通知。
(七)考察
体检合格者,按《广东省事业单位公开招聘人员考察工作实施细则(试行)》进行组织考察。凡在“中国执行信息公开网”(网址:https://zxgk.court.gov.cn)中被列为“失信被执行人”的,不予聘用,因考察不合格的,用人单位结合单位实际情况决定是否按总成绩从高分到低分在同岗位具备候选资格人员中依次等额递补,具体情况另行通知。
(八)公示
拟聘人员名单在禅城区教育局门户网站、禅城区人民政府门户网站公示。
(九)正式聘用
区教育局对拟聘用人员报考资料、考察情况、档案情况等审核通过后,报区委组织部审批,办理接收手续,不服从安排者,视为自动放弃聘用资格。
(十)聘用后的试用考察
事业单位公开招聘的人员按照规定实行试用期制度。试用期包括在聘用合同期限内。试用期满不合格的,取消聘用。
五、薪酬待遇
获聘人员为事业单位编制人员,享受国家及相关政策规定的薪酬待遇,由区财政统发。
六、其他规定
(一)被确定进入体检人员名单的拟聘用人员,不能再参加2026年禅城区公办中小学其他批次的公开招聘,否则取消聘用资格。进入体检及之后环节的拟聘用人员,如自行放弃的,三年内不得再参加禅城区公办中小学教师招聘考试,并按不诚信应聘记录在案。
(二)本次招聘如有涉嫌违纪违规的,严格依照《事业单位公开招聘违纪违规行为处理规定》(人力资源社会保障部令第35号)认定与处理并追究责任。
(三)本次招聘不指定考试教材,不举办、也不委托任何机构举办考试辅导培训。
(四)网络报名技术支持电话:见报名系统;监督投诉电话:0757-82063912;应聘中职教师岗位咨询电话:0757-82301060;其余岗位咨询电话:0757-82341110。招聘期间接听电话时间:工作日上午8:30—11:30,下午2:30—5:30。
本公告解释权归佛山市禅城区教育局。
微信
新浪微博
QQ空间
QQ好友
豆瓣
Facebook
Twitter
