佛山初中生刷新吉尼斯世界纪录
1分钟跳绳
你可以跳多少下?
1分钟422次
平均每秒7次
绳子快到隐形
大幅超越吉尼斯世界纪录
这便是佛山初中生的“战绩”
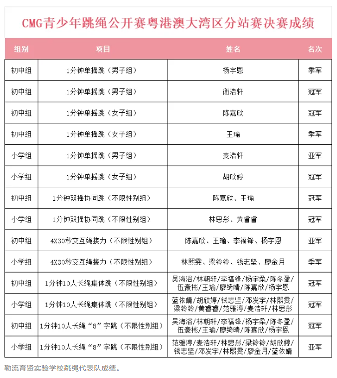
近日,首届CMG青少年跳绳公开赛·粤港澳大湾区分站赛在广州举行,50多所学校的500余名跳绳精英展开了为期两天的激烈角逐。佛山市顺德区勒流育贤实验学校跳绳代表队表现卓越,在众多强手中强势突围,斩获8项冠军、3项亚军、3项季军,其中3名选手创下超(平)世界纪录的辉煌成绩。
本次赛事最为瞩目的焦点,莫过于“速度风暴”1分钟单摇跳项目。在初中女子组预赛中,勒流育贤实验学校陈嘉欣同学便以422次的成绩,大幅超越408次的吉尼斯世界纪录,强势晋级。决赛中,她跳出408次(平世界纪录)的成绩,并将冠军稳稳收入囊中。
赛后,陈嘉欣难掩喜悦:“这次破吉尼斯世界纪录,我感到非常开心!希望接下来我能加强训练,争取在全国总决赛发挥出最好水平。” 她的教练怀伟业给予了高度评价:“陈嘉欣技能功底深厚,竞技状态来得快,心理素质尤其出色,是一名非常难得的优秀女子跳绳运动员。”
男子组的表现同样耀眼。杨宇恩同学在预赛中以414次的优异成绩超越吉尼斯世界纪录;衡浩轩同学在该项目决赛中以408次的成绩平吉尼斯世界纪录,摘得初中男子组金牌。
在团体项目中,勒流育贤实验学校跳绳代表队也展现出强大的实力,夺得1分钟双摇协同跳项目小学组、初中组冠军,1分钟10人长绳集体跳项目小学组、初中组冠军和1分钟10人长绳“8”字跳项目初中组冠军,全面展现了佛山学子的高超竞技水准和团结拼搏、勇攀高峰的精神风貌。
据了解,为备战此次赛事,勒流育贤实验学校整合两校区优质教练资源,组建专业指导团队,依托“跳绳文化基地”的丰富经验开展系统化集训。从动作细节打磨到战术配合演练,从体能储备强化到心理状态调适,教练团队全方位为选手保驾护航。队员们利用课余时间刻苦训练,手掌的厚茧、湿透的运动服,都是他们追逐梦想的最佳见证。正如教练团队所言:“孩子们用汗水诠释了‘绳小乾坤大,跃动见真章’,这份坚持与拼搏,正是体育精神的最佳注脚。”
大良、伦教、勒流、北滘
春季中小学转学插班
现已开启报名,家长们别错过啦!
大良街道
学位供给学校:
报名时间:
2025年12月22日-12月26日(上午8:00-11:30;下午2:00-5:30),逾期不接受报名。
伦教街道
学位供给学校:
报名时间:
2025年12月22日至2026年1月4日(工作日上班时间内),逾期不接受报名。
勒流街道
学位供给学校:
报名时间:
2025年12月22日至26日(上午8:00-11:00,下午2:00-5:00)(逾期不接受报名)。
北滘镇
学位供给情况:
符合条件的插班生原则上报读户籍对应学区范围学校。如对应的学区学校该年级无空余学位,可报读北滘镇其他有学位供给的公办学校(最多可填报三个志愿学校)。
报名时间:
2025年12月20日9:00至12月24日17:00,逾期不再受理转学插班申请。
顺德区其他镇街转学插班工作安排
可关注各镇街公众号
12月20日,由中国县镇经济交流促进会主办的“2025都市乡村振兴交流会”在广州举行。顺德申报的《以人文力引领农文旅融合,助力“百千万工程”高质量发展》案例,入选2025年度岭南文化赋能广东“百千万工程”实践案例并获重点推介,其探索的乡村振兴路径为各地推进城乡协调发展提供了可借鉴的“顺德样板”。
顺德区农业农村局申报的《推进五美同创,促进和美乡村高质量发展》案例、伦教街道申报的《精绣“一带三核”,强化人文赋能》案例,同时入选广东“百千万工程”2025年度实践案例。
在交流会现场,佛山市顺德区委常委、宣传部部长汪精华代表顺德作主旨分享。顺德,这座位于粤港澳大湾区腹地的制造业强区,在推进乡村振兴的过程中,立足深厚的岭南水乡文化底蕴,聚焦“农文旅融合”集中发力,精心淬炼特色文化IP,擘画出一幅产业兴、文化浓、乡村美、村民富的振兴画卷。
创新路径
“四个转变”探索乡村振兴“顺德样板”
乡村业态相对单一、产业链条偏短、市场参与不足等问题,是各地乡村振兴道路上普遍面临的共性挑战。为此,顺德坚持“因地制宜,突出特色”的工作思路,系统推进“四个转变”,努力探索一条具有顺德特色的城乡协调发展之路。
转变一:顺德坚决避免“千村一面”的同质化竞争,依托各镇街独具特色的资源禀赋,推动资源向特色淬炼,引导各镇村聚焦核心优势资源,进行主题化、品牌化塑造,让每个村落都拥有闪亮的文化名片。伦教香云纱、陈村花卉、杏坛水乡、均安民俗等,都已成长为具有辨识度的文化IP,形成了“一镇一品、一村一韵”的生动局面。
转变二:为破解“有看头、少玩头”的瓶颈,推动业态向体验跃升,顺德创造性提出“四化”:通过活化利用镬耳屋、旧粮仓等空间,打造主题餐厅,实现“美食品味场景化”;将龙舟竞渡等民俗活动转化为常态化体验产品,推动“民俗活动产品化”;开发桨板运动、生态研学等项目,促进“水乡体验多元化”;推动花卉、年桔等农产品与文创融合,实现“农产品价值化”。沉浸式、互动式的新业态,极大丰富了游客的体验维度。
转变三:顺德转变政府“大包大揽”的传统模式,积极构建多元共建格局,通过政策引导与机制创新,鼓励社会资本参与乡村建设。近三年来,全区累计撬动社会资金超2.5亿元,活化利用闲置空间200多处,打造了左滩3500书屋、桑麻红房子等一批网红地标,为乡村发展注入了可持续的“造血功能”。
转变四:顺德在营造游客流连的沉浸式场景的同时,也始终注重拓宽本地村民的增收渠道,推动成果向共享覆盖,实现“主客交融”。产业发展有效带动了村民就业与收入提升,村史馆、非遗馆等载体建设守护了乡村文化根脉,增强了村民的文化自信,振兴成果实实在在惠及每一位村民。
找准抓手
“五个一批”推动乡村美丽蝶变
沿着清晰的工作路径,顺德找准“五个一批”工作抓手,持续夯实发展基础。
打造一批文旅特色村居。近年来,逢简村获评全国乡村旅游重点村;龙眼、碧江、德胜等村居获评省文化和旅游特色村;仙涌、左滩等获评市首批文化和旅游特色村;逢简、黄连获评国家3A级旅游景区。顺德通过引导村居积极推动农文旅融合发展,正推动更多村居实现美丽蝶变。
发展一批乡村精品民宿。目前全区正常营业的备案民宿共64家,数量位居全市首位。在去年出台《佛山市顺德区民宿管理暂行办法》的基础上,顺德持续鼓励、引导一批乡村特色民宿向特色化、规范化、可持续化发展。龙归里获评佛山首批国家丙级民宿、杏坛镇获评省乡村民宿示范镇、蓝舍民宿获评广东省金宿级乡村民宿、润岚雅苑等4家民宿获评首批广东省乡村民宿示范点。顺德通过引导社会力量参与,正推动民宿产业集群化发展。
活化一批乡村闲置物业。顺德撬动社会力量参与老旧建筑活化,将散落的老祠堂、旧民宅、旧厂房、青砖房精心改造,为乡村注入文创、艺术、非遗、茶咖等文旅元素,打造了一批如小熊织梦园、机车产业园的物业项目,不仅留住了乡愁记忆,更赋予老建筑全新生命力、吸引力。
打造一批乡村节庆品牌。顺德持续做强具有地域特色的文旅美食品牌活动。近年来,龙江左滩酱鱼节、北滘黑皮冬瓜节、勒流加州鲈产业文化节、连杜生菜宴、杏坛桑麻黑毛节瓜节等活动蓬勃开展。在政府鼓励和指导下,全区乡村餐饮企业融合岭南文化元素,打造乡村美食示范点。目前已有20个乡村美食示范点,数量位居全市首位。今后,顺德将把这些散落的美食品牌活动串联成链,形成旅游线路,打造贯穿全年的“永不落幕的美食节”。
串联形成一批“百里芳华”乡村文旅示范带。顺德通过串联周末马拉松文旅经济带和“百里芳华”乡村振兴示范带,统筹考虑沿线闲置地块、鱼塘、物业,通过引入演艺、休闲、轻餐、露营、亲子等多元业态,建设一批辐射广泛、带动性强的乡村文旅示范经济带。目前乡村文旅经济带上已有长鹿、三洲花卉中心、乌洲露营地等成熟项目。
示范引领
重点打造“四大标杆”项目
在全面推进农文旅融合发展过程中,顺德集中优势资源,重点打造“四大标杆”项目,以点带面引领农文旅的整体繁荣与可持续发展。
为解决香云纱产业化、标准化、品牌化的问题,推动“非遗+农文旅”融合发展。今年,顺德建立部门协同机制,引入区、镇国资和市场头部企业,做强做优香云纱产业。“顺德国际香云纱时尚产业园”于11月初正式发布,顺德香云纱产业发展促进会于11月初正式成立,香云纱企业与上下游企业的深度合作迈入新阶段,一个集设计、生产、体验、销售于一体的全产业链正加速形成,让香云纱焕发时尚光彩。
结合全市“四山两江”战略,顺德以左滩村为核心,积极导入水上潮玩、宠物经济等年轻化、潮流化业态,打造吸引年轻消费群体的甘竹滩文旅集聚区。在左滩周边,各文旅项目如火如荼推进中:万安蚕来小院已正式对外营业、S-PARK体育公园不断焕新升级、投资6.1亿元的龙晟生态农业园、麦朗榕树头营地等一批集聚区项目也在稳步推进。
陈村镇正在推进花卉世界的焕新规划,引入域上和美等经营公园文旅业态的机构企业进行资源链接,推动传统花卉苗木批发市场业态向“批发市场+沉浸式农文旅”的景区旅游业态转型。通过开发高端酒店、民宿、特色餐饮等文旅休闲配套设施,推动花卉世界由“卖绿植”向“卖内容、卖技术、卖文化”的文旅庭院经济转变,打造成为农文旅融合发展的新标杆。
三洲里农文旅综合体项目占地约914.76亩,顺德将借鉴江浙最新农文旅先进开发模式,对标金华“熊猫猪猪两头乌”国际牧场,通过高品质建设与运营,努力打造为集农业种植、农产养殖、文旅休闲于一体的农文旅项目。
以文促农,以旅兴农。在佛山市“四山两江”战略及顺德打造“世界级旅游目的地”“岭南精致文化小城”目标的指引下,全区农文旅融合迎来了前所未有的发展机遇。通过文旅赋能,顺德乡村振兴正经历一场深刻蜕变:文化传统得到更好弘扬,产业形态日益丰富多元,市场活力持续迸发,村民的获得感、幸福感显著增强。“百千万工程”落地见效与人文经济高质量发展,让顺德的岭南水乡文化绽放出更加深厚、更加璀璨的光芒。
微信
新浪微博
QQ空间
QQ好友
豆瓣
Facebook
Twitter
