佛山市环两江先行区龙江危旧房改造项目-甘竹滩片区房屋改造工程一期工程施工招标公告
时间:2025-11-07 人气:902 来源:佛山市公共资源交易信息化综合平台 作者:
概述:佛山市环两江先行区龙江危旧房改造项目-甘竹滩片区房屋改造工程一期已由佛山市顺德区发展和改革局 以广东省企业投资项目备案证2508-440606-04-01-755512批准(备案)建设......
(声明: 网站所收集的部分公开资料来源于互联网,转载的目的在于传递更多信息及用于网络分享,并不代表本站赞同其观点和对其真实性负责,也不构成任何其他建议。本站部分作品是由网友自主投稿和发布、编辑整理上传,对此类作品本站仅提供交流平台,不为其版权负责。如果您发现网站上有侵犯您的知识产权的作品,请与我们取得联系,我们会及时修改或删除。 )
-
佛山220千伏城北输变电线路通道建设工程监理招标公告
-
南海丹灶镇联沙社区沙边提升改造项目施工招标公告
-
佛山市三水区新城医院建设项目-科教楼4层实验室装修工程监理招标公告
-
佛山市三水区新城医院建设项目(C标)监理招标公告
-
佛北战新产业园大塘化工园B区大气污染物在线监测系统建设项目招标公告
-
高明区中医院新院区放射设备移机服务竞争性磋商公告
-
佛山市中心城区排水防涝能力提升项目(桂城片区)-桂城街道石啃片区排水管网改造工程(桂澜路以西片区)招标公告
-
顺德区滨水户外运动生态廊道工程施工招标公告
-
广东医科大学顺德妇女儿童医院(佛山市顺德区妇幼保健院)马冈新址院区建设项目-柴油发电机及配套工程招标公告
-
顺德职业技术大学积水风险区域整治及基础设施改造项目施工招标公告
上一条:
佛山西动车所检修设备大修集成采购招标公告
分享
微信
新浪微博
QQ空间
QQ好友
豆瓣
Facebook
Twitter
取消
资讯
招标
招聘
租售
美食
房产
展会
广佛
企业
积金
社保
户口
教育
特色
旅游
酒店
医疗
交通
办证
书院
代运营
风水
车辆
图片
移民
产业
综合体
市场
网红
画展
三水项目再次闪耀大湾区!从“明星”到“标杆”!
嘉士伯佛山三水生产基地项目凭借其卓越的产业引领性、技术创新性与绿色发展理念,成功入选大会十大标杆项目,是佛山市唯一获此殊荣的明星项目...[阅读全文]
2025-11-06 14:21:33 人气:2774
广东省乡村产业振兴带头人培育项目正在招募
当前乡村产业发展迎来前所未有的历史机遇,亟须一批能扛事、懂专业、善管理的“领头雁”!你是不是也在琢磨:...[阅读全文]
2025-11-06 08:29:02 人气:1701
精准赋能产业带,助企掘金韩国新蓝海
深圳市跨境电子商务协会(简称“深跨协”)、韩国跨境电商平台Coupang联合顺德跨境电子商务商会在乐从镇成功举办了“C望蓝海,澎程未来”主题宣讲活动...[阅读全文]
2025-11-06 08:12:45 人气:1630
高明荷城这里要打造特色美食文化街区!
这里将打造为一座融合美食、亲子、休闲与社交的公园式美食文化街区。它不仅汇聚浓郁的城市烟火气,更致力于唤醒佛山人记忆中的岭南“大笪地”文化...[阅读全文]
2025-11-05 15:44:28 人气:1839
第十九届佛山市农业良种良法(渔业)展示推广活动来了
这里有水产优良新品种、水产投入品、农机展示,“中国水产科学院珠江水产研究所、广东省农业科学院”及市内重点水产企业的专家代表的“渔业新品种、新技术成果推介会”...[阅读全文]
2025-11-05 11:14:10 人气:2470
顺德香云纱发力全球化出圈!文旅+影视+产业!
顺德香云纱产业主题活动暨精品短剧《浣纱录》开机仪式在顺德区博物馆隆重举行。这是一场用顺德香云纱的极致东方美学打造集产业发布...[阅读全文]
2025-11-04 16:44:27 人气:1676
广东即将发放新一轮消费券
“粤享暖冬 乐游广东”消费季活动于2025年11月1日启动,延续到2026年3月底。围绕推介、活动、品牌,省、市、部门联动...[阅读全文]
2025-11-04 11:19:16 人气:2541
佛山纳入试点城市!重磅政策公布!
自2025年11月20日起,包括佛山在内的50个试点城市16周岁以上户籍居民(登记备案的国家工作人员和现役军人除外),可以通过国家移民管理局政务服务平台网上申请换发补发普通护照...[阅读全文]
2025-11-04 10:35:49 人气:1413
四波冷空气持续补货中!未来天气.....
佛山气象台预计,11月3日夜间到5日受高空槽和弱切变线影响,有小到中雨降水过程,昼夜温差小;11月6日到9日受东南到偏东气流影响...[阅读全文]
2025-11-04 10:30:09 人气:2296
2025佛山市环两江马拉松取消公告
我们衷心感谢全国各地马拉松爱好者对2025佛山市环两江马拉松的踊跃参与和社会各界的广泛关注,每一份热情都让我们深受感动与鼓舞...[阅读全文]
2025-11-03 10:24:35 人气:2533
佛山西动车所检修设备大修集成采购招标公告
项目名称:佛山西动车所检修设备大修集成采购。项目编号:JG2025-5037。本项目采用资格审查方式:资格后审。项目所在区域:广东省佛山市...[阅读全文]
2025-11-07 08:10:30 人气:761
佛山市南海区红星运河水系水环境综合治理项目-狮山镇河涌暗涵整治项目(红星运河水系片区)招标公告
山市南海区红星运河水系水环境综合治理项目已由佛山市南海区发展和改革局以佛山市南海区发展和改革局关于佛山市南海区红星运河水系水环境综合治理项目可行性研究报告的批复...[阅读全文]
2025-11-07 08:04:47 人气:630
南海大沥东秀商住地块项目D区施工总承包招标公告
大沥东秀商住地块项目已由佛山市南海区发展和改革局以广东省企业投资项目备案证(项目代码:2407-440605-04-01-502472) 批准(备案)建设...[阅读全文]
2025-11-07 07:59:17 人气:1670
南海大沥东秀商住地块项目D区施工总承包(第二次)招标公告
大沥东秀商住地块项目已由佛山市南海区发展和改革局以广东省企业投资项目备案证(项目代码:2407-440605-04-01-502472) 批准(备案)建设...[阅读全文]
2025-11-07 07:53:21 人气:755
顺德龙江镇现代产业园数字基建工程(二期)施工招标公告
龙江镇现代产业园数字基建工程已由 佛山市顺德区发展和改革局 以顺发改资(龙江)[2024]2号批准(备案)建设,项目业主为佛山市顺德区龙江镇农业农村办公室...[阅读全文]
2025-11-07 07:51:55 人气:294
南海区北村水系流域水环境综合治理项目-铁路坑涌连通谢边涌工程勘察设计招标公告
本招标项目 南海区北村水系流域水环境综合治理项目-铁路坑涌连通谢边涌工程勘察设计 的招标范围、招标方式...[阅读全文]
2025-11-07 07:50:12 人气:634
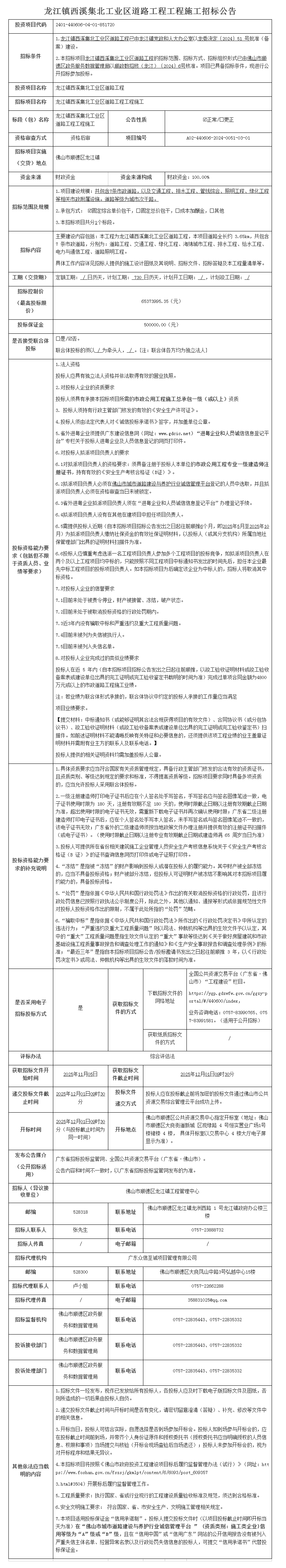
顺德龙江镇西溪集北工业区道路工程工程监理招标公告
本招标项目龙江镇西溪集北工业区道路工程 的招标范围、招标方式、招标组织形式已由佛山市顺德区政务服务数据管理局以顺政数招核(龙江)〔2024〕6号 核准...[阅读全文]
2025-11-06 15:42:39 人气:687
佛山220千伏德和(大良II)输变电工程电缆地埋通道设计招标公告
佛山220千伏德和(大良Ⅱ)输变电工程电缆地埋通道已由佛山市顺德区发展和改革局以《佛山市顺德区发展和改革局关于佛山220千伏德和(大良Ⅱ)输变电工程电缆地埋通道项目可行性研究报告的批复》...[阅读全文]
2025-11-06 15:40:32 人气:1578
顺德杏坛镇马齐工业区污水管网完善工程施工招标公告
杏坛镇马齐工业区污水管网完善工程已由佛山市顺德区发展和改革局以顺发改资(杏坛)〔2025〕3号批准(备案)建设...[阅读全文]
2025-11-06 15:37:43 人气:835
佛山市综合保税区及产业配套区路网工程--产业配套区施工过程管理及结算审核阶段工程造价咨询服务招标公告
本招标项目佛山市综合保税区及产业配套区路网工程--产业配套区施工过程管理及结算审核阶段工程造价咨询服务的招标范围、招标方式...[阅读全文]
2025-11-06 15:21:39 人气:1174
三水芦苞镇公开招聘佛山市三水东河资产管理有限公司总经理公告
因发展需要,经研究,决定面向社会公开招聘镇属一级企业佛山市三水东河资产管理有限公司(以下简称东河公司)总经理1名,现将有关事项公告如下:...[阅读全文]
2025-11-06 14:28:32 人气:2333
有编制!南海里水公开招聘教师→
本次共招聘事业编制教师145人,岗位详见《广东省佛山市南海区教育系统2026-2027学年面向毕业生招聘教师岗位表(第一场)》(附件1),其中里水招聘5人...[阅读全文]
2025-11-06 08:19:49 人气:2474
17人!顺德均安面向2026届毕业生公开招聘教师(广州、长沙场)!
根据广东省事业单位公开招聘有关规定,结合均安教育实际,均安镇将赴华南师范大学(广州)、湖南师范大学(长沙)设点公开招聘教师...[阅读全文]
2025-11-06 08:15:17 人气:2620
有编制!顺德大良公办中小学面向2026届毕业生招聘教师46人!
这里是大良——顺德之心,湾区腹地的“教育理想城”。没有大都市的喧嚣,却有触手可及的烟火与诗意:5分钟邂逅世界级美食...[阅读全文]
2025-11-06 08:07:25 人气:1144
近500个岗位!金秋招聘会本周五在云东海准时开锣→
秋意浓,硕果丰,正是求职好时节当收获的季节遇见怀揣梦想的你一场关于未来的双向奔赴,就此开启.....舞台准备就绪,待你施展才华...[阅读全文]
2025-11-06 07:58:43 人气:581
南海大沥招59名编制教师
为贯彻广东省“百万英才汇南粤”行动计划部署,进一步加强我区教育系统师资队伍建设,优化师资队伍结构,推进教育高质量发展...[阅读全文]
2025-11-06 07:47:14 人气:632
南海区卫生健康系统校招
佛山市南海区第九人民医院是一所集医疗、预防、保健、康复、教学于一体,设施完善,功能齐全的现代化二级甲等医院...[阅读全文]
2025-10-29 15:54:05 人气:1770
佛山青年服务“百千万工程”专题招聘会
为深入贯彻落实广东省“百万英才汇南粤”行动计划,促进青年人才高质量就业创业,为推进“百千万工程”及环两江先行区建设提供青年人才支撑...[阅读全文]
2025-10-29 15:08:07 人气:1750
南海石实实验学校高薪招聘初中骨干教师
石实实验学校高薪招聘初中竞赛教练,初中、小学骨干教师。 岗位要求 :1.认同石实实验学校办学宗旨及理念,怀揣对未来教育的探索热情;...[阅读全文]
2025-10-29 15:03:11 人气:1639
佛大附三院2025年合同制专业技术人员招聘公告
为了满足医院业务发展及人才队伍建设需要,现面向社会公开招聘合同制人员18名。(一)报名时间:招聘公告发布之日起至岗位招聘额满为止。...[阅读全文]
2025-10-29 14:58:12 人气:1832
佛山市顺德区大良街道五沙新悦路北侧地块一出租项目
佛山市顺德区景良投资发展有限公司采用网上竞价方式出租位于佛山市顺德区大良街道五沙新悦路北侧地块一...[阅读全文]
2025-11-05 09:42:48 人气:1174
佛山市顺德区大良街道五沙新悦路北侧地块一出租项目
佛山市顺德区景良投资发展有限公司采用网上竞价方式出租位于佛山市顺德区大良街道五沙新悦路北侧地块一...[阅读全文]
2025-11-05 09:39:55 人气:839
南海桂城街道永安中路30号109单元等一批物业租赁项目
租金、物业管理费每月交纳一次,承租方应在每月5日前(如遇节假日可顺延至节假后第一个工作日)支付给出租方,先缴付租金后使用租赁物;水、电费每月交纳一次...[阅读全文]
2025-11-05 09:37:00 人气:882
禅城区平桂街西侧商铺3-5号等一批物业租赁项目
申请人必须以自己的名义交纳竞买保证金,不得由他人代交。申请人为企业法人、个体工商户的,须以企业法人、个体工商户开立的银行账户交纳保证金...[阅读全文]
2025-11-05 09:34:57 人气:822
南海西樵轻纺城公有物业竞价招租(2025年第十一期)项目
租金收取方式:租赁费用采用先交付后使用的方式,承租人于每缴交周期15日前向招租人缴清当缴交周期租赁费用。...[阅读全文]
2025-11-05 08:47:39 人气:873
佛山市高明区明城镇城七路以西、规划十二路以北网上拍卖出让
本宗地以“标准地”模式出让,建设项目需符合产业类型、固定资产总投资、税收标准等方面的要求。有关本宗地开发建设的具体要求详见《国有建设用地投资开发监管协议》...[阅读全文]
2025-11-05 08:33:23 人气:787
佛山市南海区狮山镇禅炭路东侧、永安南路北侧地段地块网上挂牌出让
本宗地的公告期自2025年11月3日至2025年11月22日止;网上报价期限为2025年11月23日8时30分至2025年12月3日10时止。竞买保证金须于2025年12月1日17时之前到达本中心指定账户后...[阅读全文]
2025-11-05 08:26:19 人气:361
佛山市三水区云东海街道虹岭西路以北、三达北路以西地块一网上拍卖出让
中华人民共和国境内外的法人、自然人和其他组织,除法律、法规另有规定外,均可单独或联合申请参加竞买(外资公司投资房地产必须按照国家规定执行)...[阅读全文]
2025-11-05 08:20:30 人气:302
佛山市南海区丹灶镇桂丹路南侧地块网上挂牌出让
本宗地设有保密底价。本宗地以“标准地”模式出让,需符合产业类别、固定资产总投资、税收、配建、进驻产业用房的企业、园区基础设施维护、引进物业运营公司、环保等方面的要求,具体事项详见网上挂牌出让文件...[阅读全文]
2025-11-05 08:09:45 人气:385
佛山市南海区里水镇里水村环镇北路北侧地块网上挂牌出让
经佛山市人民政府批准,佛山市自然资源局决定委托佛山市公共资源交易中心南海分中心采用网上挂牌方式出让下列地块的国有建设用地使用权...[阅读全文]
2025-11-05 08:04:32 人气:389
双节寻味顺德乐从!这份私房菜清单藏着 “世界美食之都” 的地道镬气!
红馆喜宴一茶两饭市,茶点堪称一绝,融合了中西式的精华,既有传统中式点心的韵味,又有西式点心的精致新颖,每一款点心都是味蕾的惊喜。...[阅读全文]
2025-10-01 08:30:59 人气:11708
佛山首条牛肉美食街来了!国庆开街!
该项目位于高明区荷城街道三洲兴明路,紧邻肉联厂,依托得天独厚的地理优势,构建了“屠宰——加工——餐饮”一体化供应链...[阅读全文]
2025-09-30 10:54:41 人气:11724
佛山早茶地图大公开!本地人强推这几家,味道真的绝了!
说到饮早茶,肯定要到老字号才够情怀。位于禅城区升平路的天海酒家创始于20世纪初,曾是佛山“四大酒家”之一...[阅读全文]
2025-09-15 10:22:35 人气:3431
南海桂城林岳吊丝丹竹笋入选“国字号”!南海唯一!
三山林岳处于南番顺的几何中心,三面环水,一条“冬瓜窿”河流经林岳,串起了番禺、南海和顺德。依河围栏形成的林岳...[阅读全文]
2025-09-13 10:44:20 人气:2350
来禅城吃啥好?地标美食清单速存!
将鱼肉与木耳丝、胜瓜丝、冬菇丝等多种配料入锅烩制,宛如一场美食交响乐,随着烹制羹体变得绵密,起锅时再撒上榄仁、葱花和生磨胡椒粉调...[阅读全文]
2025-09-11 15:09:53 人气:1842
佛山「街头牛杂地图」更新了,吃一周都不重样!
已经开了30多年的牛杂老店,没有店面,就是一辆简单的手推车+几张折叠台,每天下午3点开档。牛杂焖得相当绵软入味,加上秘制的蒜蓉辣椒酱和海鲜酱...[阅读全文]
2025-09-01 08:46:30 人气:4003
三水十大好食材出炉!白坭产黑皮冬瓜、鹿茸菇入围!
三水黑皮冬瓜是广东省首个蔬菜类证明商标和佛山市首个农产品证明商标。2016年,获得农业部颁发的“农产品地理标志”证书...[阅读全文]
2025-08-29 09:13:37 人气:4802
佛山五区糖水地图来啦!从老字号到网红店,一键收藏→
在禅城提起糖水,十个本地人九个会指向燎原路!开放式店面、三叶吊扇、清一色“白衫”阿叔……几十年如一日的老广风情!芝麻糊浓滑如绸...[阅读全文]
2025-08-11 10:49:03 人气:1945
佛山年夜饭之珍馐美馔与祥瑞象征
在佛山,白切鸡是年夜饭必不可少的一道菜。选用优质的三黄鸡,经过精心处理后,用热水浸熟,保持了鸡肉的鲜嫩和原汁原味。鸡皮金黄爽滑...[阅读全文]
2025-01-28 09:03:45 人气:7162
66道佛山地标美食正式授牌
近日,2025佛山市“品味佛山 焕新过年”系列促消费活动启动,66道佛山地标美食及相关认定餐饮经营企业被正式授牌...[阅读全文]
2025-01-21 10:12:27 人气:7258
千套保质保价房定心、交易热度攀升!2025 佛山好房节绘就“安居梦”新图景!
10月的佛山,秋意初显,东建・明德城营销中心内却暖意融融——不少市民围在沙盘前仔细咨询,销售人员手持户型图耐心讲解...[阅读全文]
2025-10-24 10:03:48 人气:7560
南海村民喜提超千套回迁房!年内交付!
桂城街道夏北社区洲表村开展首期回迁安置住宅物业抽签选房办法表决,最终以87.79%同意率通过,意味着洲表村将根据该办法开展摇号分房...[阅读全文]
2025-10-23 14:44:20 人气:7741
禅城首个配售型保障房项目封顶,预计明年投入使用
禅城首个配售型保障房项目——安然居顺利封顶。该项目位于季华商务圈核心地带,是佛山首批计划配售型保障房建设项目之一,预计2026年建成投入使用...[阅读全文]
2025-09-19 08:23:18 人气:1821
“2025佛山好房节”将在佛山中欧中心正式启动
在“好房子”首次被写入2025年国务院《政府工作报告》的政策背景下,佛山整合政府、媒体、房企、中介、银行等各方资源,构建“政策支持-舆论引导-品质供给-服务保障-金融支持”...[阅读全文]
2025-09-12 09:30:10 人气:1815
租房押金不得随意扣减!租房新规要来了
01、用于出租的住房应当符合建筑、消防等相关规定和强制性标准,不得危及人身安全和健康。02、厨房、卫生间、阳台、过道、地下储藏室、车库等非居住空间不得单独出租用于居住。...[阅读全文]
2025-09-11 09:04:55 人气:1970
高明购房优惠补贴开通在线申报
2025年高明区购房优惠补贴申报已开通在线办理。即日起,符合补贴申报条件的购房人可通过“佛山扶持通”平台进行在线申报。...[阅读全文]
2025-09-09 08:24:41 人气:2616
高明开展商品住房销售优惠补贴活动
9月1日至11月30日,高明区开展2025年度新建商品住房销售优惠补贴活动。活动期间,市民购买高明区内新建商品住房单套房屋税前最高补贴1万元...[阅读全文]
2025-09-01 09:20:56 人气:4852
天高鲤鱼沙旧改项目正式动工!打造佛山改善型人居新标杆!
备受关注的天高鲤鱼沙旧改项目举行动工仪式,标志着这一重点城市更新项目正式进入实质性建设阶段。自2023年成功获取地块以来...[阅读全文]
2025-08-29 08:17:09 人气:2189
广佛芯·醇熟圈·舒居新高地——天德华府项目奠基仪式举行
广佛芯·醇熟圈·舒居新高地——天德华府项目奠基仪式举行。该项目由佛山市艺力天生房地产开发有限公司出资超10亿元建设,为落实区委书记顾耀辉提出的“制造好房子...[阅读全文]
2025-08-27 09:01:44 人气:2816
租房有新规!9月15日起施行!
用于出租的住房应当符合建筑、消防、燃气、室内装饰装修等方面的法律、法规、规章和强制性标准,不得危及人身安全和健康...[阅读全文]
2025-07-22 15:06:46 人气:6937
2025 顺德茶业博览会(大良站)启幕!
当中华茶文化遇上大湾区消费活力,一场属于茶人的盛会即将在顺德绽放!2025 顺德茶业博览会(大良站)以 “茗聚顺德 匠蕴茶香” 为主题...[阅读全文]
2025-11-06 14:46:49 人气:5400
第二届千灯湖青年戏剧节来啦!11月7日开票!
2025-2026千灯湖青年戏剧节媒体面对面活动在本年度戏剧节的主会场——桂城夏漖粮园举办。据透露,本届千灯湖青年戏剧节将从今年11月延续至明年8月举行...[阅读全文]
2025-11-06 07:54:58 人气:5438
2025顺德珠宝时尚文化节12月初启幕!打造“美丽经济首发站”!
2025顺德珠宝时尚文化节新闻发布会在顺德举行,正式宣布以“顺德珠宝 金彩钻放”为主题的文化节,将于12月5日至7日在顺德伦教金福盛黄金珠宝创新生态城举办...[阅读全文]
2025-10-30 15:55:38 人气:1177
2025中国氢能产业大会将在南海举行
偶爱你杯“氢松游・乐生活”系列主题体验活动通过“两游一赛一集市”,带你走进南海氢能全民体验新时代。参会嘉宾和报名的市民将骑氢能两轮车穿行...[阅读全文]
2025-10-21 09:35:42 人气:8031
第43届佛山陶博会来了
第43届中国(佛山)陶博会在禅城拉开帷幕。本届陶博会以“革新2.0”为主题,在中国陶瓷城、中国陶瓷卫浴总部、佛山国际会议展览中心三大展馆同步开展...[阅读全文]
2025-10-20 09:19:57 人气:7220
2025国际花园节定档顺德!万名造园人齐聚,30+园艺市集展 !
为了让花园设计师能有更好的展示空间,也是让更多热爱花园的伙伴与行业深入交流,让每个花园人能更好地传播美好花园生活理念...[阅读全文]
2025-10-14 11:12:42 人气:3820
2025中国氢能产业大会,10月22日南海见!
本届中国氢能产业大会由中国国际经济交流中心主办,会议以“创新领航·氢链全球”为主题,邀请各界嘉宾共同探讨氢时代产业发展新动向...[阅读全文]
2025-09-30 10:34:50 人气:6910
2025第八届“仲信”世界名龟展本周五开幕!花卉世界诚邀您共赴龟界盛会→
期待已久的2025第八届“仲信”世界名龟展,定档9月19日-21日,将在顺德陈村花卉世界展览中心盛大启幕!作为全球龟类爱好者的年度狂欢...[阅读全文]
2025-09-19 10:22:45 人气:1749
2025粤港澳大湾区(顺德)美食文化周正式官宣!国庆节美味启航,一步到胃
一勺入口丝滑、奶香绕舌的双皮奶,刀工精湛、鲜到极致的顺德鱼生,薄如蝉翼、米香浓郁的陈村粉,甘香可口、爽脆弹牙的勒流烤鳗鱼,皮脆肉嫩...[阅读全文]
2025-08-27 15:33:38 人气:2732
2025年“跨交会”开幕,佛山参展企业较去年翻倍
2025中国(广东)—RCEP成员国跨境电商交流活动暨中国(广州)跨境电商交易会在广州开幕。今年佛山市共有63家企业参展...[阅读全文]
2025-08-18 09:40:21 人气:2539
周末来三水,开启你的上天入地极限冒险!
当深蓝矿湖化身潜水秘境,当森林上空划过飞行轨迹,当国际赛道响起引擎轰鸣……一场关于极限、潮流与自然生态的激情碰撞...[阅读全文]
2025-10-18 07:23:15 人气:8498
广州地铁“看海专列”,安排上了
2025年8月11日至9月11日,《广州市海岸带及海洋空间规划(2021—2035年)》(公示草案)通过网站留言、邮件等渠道公开征求意见,该处公布了采纳的3条意见...[阅读全文]
2025-09-22 14:12:27 人气:12616
番禺-白云机场北即将通车!31分钟直达白云机场!
广州东环城际铁路(番禺-白云机场北)及琶莲城际铁路顺利完成按图行车以及“肇庆-飞霞”“惠州北-飞霞”长距离贯通测试...[阅读全文]
2025-09-18 11:00:55 人气:1702
增天高速穿越4个区,这条高速预计今年通车!
增天高速总体呈东西走向,起于增城区朱村街,终于白云区太和镇,线路全长约38.6公里,双向六车道,设计速度100公里/小时。...[阅读全文]
2025-08-27 16:09:45 人气:4003
广州首家市内免税店来了!刚刚开业,全场打折!
广州市内免税店由中国免税品(集团)有限责任公司、岭南集团旗下两家子公司广州市广百股份有限公司、广州岭南集团控股股份有限公司...[阅读全文]
2025-08-27 08:22:38 人气:4695
广州出台“商转公贷款”新政
广州住房公积金管理中心发布《广州住房公积金管理中心关于印发广州商业性个人住房贷款转住房公积金个人住房贷款实施办法(暂行)的通知》...[阅读全文]
2025-08-21 08:56:46 人气:2260
广州地铁十三号线鱼珠至天河公园段今年开通
广州地铁集团组织媒体记者前往十三号线二期天河公园、珠村等车站探营。线路二期首通段将开通至天河公园站,与环线(十一号线)、二十一号线实现三线换乘...[阅读全文]
2025-08-08 08:55:03 人气:8868
广州站⇄广州南站,这条线路有新进展!
新建广州站至广州南站联络线工程——设计开挖直径达12.86米的“天佑号”大型盾构机23日在广州正式始发,...[阅读全文]
2025-07-31 10:13:35 人气:6052
提前开放!广州地铁实施“弹性开站”!
今年7月1日,铁路广州白云站正式升级为广东普速列车核心枢纽,30对普速列车从广州站整体迁入。为更好地服务暑期出行旅客...[阅读全文]
2025-07-30 14:57:26 人气:4745
广州上半年外贸进出口总额创新高
广州名创优品装满潮玩潮品、生活家居用品的25个货柜,通过航运发往印度尼西亚、泰国以及欧美国家;2025亚洲时尚(泰国)展上,200家广州企业参展并收获超2万件意向订单...[阅读全文]
2025-07-24 09:33:07 人气:4896
国内防爆电器龙头企业落户高明,填补产业空白!
国内防爆电器领域代表企业——广东英鹏环境设备有限公司(下称“英鹏公司”)成功竞得佛山市高明区专精特新湾30亩工业用地...[阅读全文]
2025-11-06 14:19:35 人气:4724
广东洛梵狄一项两轮出行安全专利荣获“中国专利优秀奖”
广东洛梵狄智能科技有限公司凭借“旋转锁止机构及其应用的车锁和锁止控制方法”专利技术荣获中国专利优秀奖...[阅读全文]
2025-11-06 14:13:38 人气:3411
超级工厂+1,总投资超10亿元!悍高独角兽五金智造基地奠基!
悍高独角兽五金智造基地在顺德杏坛奠基。项目占地面积107.7亩,投资规模超10亿元,未来将建成总建筑面积超25万平方米的一体化超级工厂...[阅读全文]
2025-11-06 07:51:14 人气:2911
技术创新 产品创新 广东洛梵狄荣获专精特新"小巨人"称号
近日,工信部发布第七批专精特新“小巨人”企业公示名单,广东共有691家企业入围,数量位居全国前列,创历史新高。广东洛梵狄智能科技有限公司名列其中...[阅读全文]
2025-10-28 15:01:10 人气:4467
顺德均安诞生首家国家级专精特新“小巨人”企业
如何衡量区域产业的“硬核实力”?国家级专精特新“小巨人”称号已成为关键标尺,这是聚焦细分市场、手握核心技术的“排头兵”...[阅读全文]
2025-10-28 10:49:44 人气:3981
图绘而先行 谋定而后动 镁合金材料产业技术路线图实施引领潮流
在广州城市理工学院工程研究院参加A I技术会议。我同我服务的镁利好自行车配件公司、朗顿蜂窝复合材料公司...[阅读全文]
2025-10-22 17:20:07 人气:4031
顺德三龙湾一新总部投产
法迪奥新总部数智化基地正式投入使用。该项目突破传统生产车间定位,融合“人文与科技”打造成现代化产业空间,是顺德区、陈村镇坚持制造业当家...[阅读全文]
2025-10-22 10:18:12 人气:3469
高明两大重点项目同日奠基动工
高明专精特新湾的洲畅新材料研发智造总部基地项目正式奠基,与此同时,在高明区荷城街道,环球互联智能电器制造基地高明项目也破土动工...[阅读全文]
2025-10-17 09:55:39 人气:4113
南海桂城“黄金十字路口”迎总部经济新成员
桂城聚元路和桂平路交会区域3公里范围内已集聚18家企业总部项目,系佛山总部密度最高的区域,一跃成为全市制造业总部固投最高的黄金十字路口...[阅读全文]
2025-10-17 09:50:56 人气:4196
773家佛企将亮相第138届“广交会”
第138届中国进出口商品交易会将于10月15日至11月4日在广州举行。今年佛山将有773家企业、1913个展位在会场亮相...[阅读全文]
2025-10-14 10:48:19 人气:3428
佛山市住房公积金管理中心关于下调个人住房公积金贷款利率的通知
根据《中国人民银行关于下调个人住房公积金贷款利率的通知》要求,自2025年5月8日起,调整个人住房公积金贷款利率,现就我市有关事项通知如下:...[阅读全文]
2025-05-08 09:36:06 人气:4529
佛山市个人住房公积金贷款利率下调!
佛山市住房公积金管理中心发布通知称,根据《中国人民银行关于下调个人住房公积金贷款利率的通知》要求,自2024年5月18日起,下调个人住房公积金贷款利率0.25个百分点...[阅读全文]
2024-05-20 09:41:59 人气:18788
佛山住房公积金提取有新变化→
为进一步整合民生服务资源,加快推进民生用卡服务集成融合,佛山市住房公积金管理中心增加“佛山市社会保障卡”作为住房公积金提取划账银行账户...[阅读全文]
2023-11-02 11:26:54 人气:35220
佛山住房公积金新政8月起实施
据佛山市住房公积金管理中心消息,《佛山市住房公积金管理中心关于阶段性提高个人住房公积金贷款额度的通知》将于8月1日起实施...[阅读全文]
2023-07-25 14:59:21 人气:37352
在外市缴存公积金,这样也能申请贷款!
登录佛山市住房公积金管理中心网站【个人网上办事大厅(入口)】→主借款人登录→【我要办理】→【异地缴存明细申报】...[阅读全文]
2023-07-04 12:25:37 人气:38688
租房提取公积金有变化!7月1日起,最高可提取超6万元!
根据《佛山市住房公积金管理中心关于调整佛山市提取住房公积金支付房租有关事项的通知》(佛房金管〔2023〕29号),现将佛山市2023年度...[阅读全文]
2023-06-30 08:08:22 人气:38879
佛山公积金贷款上限拟提至50万/人,夫妻最高可贷100万
佛山市住房公积金管理中心发布《关于阶段性提高个人住房公积金贷款额度的通知(征求意见稿)》。其中提出,缴存职工个人申请的...[阅读全文]
2023-06-28 15:09:15 人气:35602
7月起多孩家庭住房公积金额度更高!提取额度上调好消息!
为贯彻落实党中央“租购并举”的决策部署,支持职工合理住房需求,根据《住房公积金管理条例》有关规定以及《住房城乡建设部 财政部 人民银行关于放宽提取住房公积金支付房租条件的通知》...[阅读全文]
2023-06-26 01:12:36 人气:38050
佛山职工租房提取额度上调!下月起公积金有新变化
职工在本市连续足额缴存住房公积金满3个月,本人及配偶在本市无自有住房且租赁住房的,可提取夫妻双方住房公积金支付房租...[阅读全文]
2023-06-16 10:06:06 人气:39912
住房公积金最新相关问题解答
在本市连续足额缴存住房公积金满3个月”是指职工在本市开设账户满3个月且已连续足额缴存住房公积金满3个月...[阅读全文]
2023-06-02 09:05:55 人气:40941
育儿补贴申领正式全面开放!入口→
国家卫生健康委9月8日举行新闻发布会。会上介绍,今天开始,育儿补贴申领正式全面开放,可通过支付宝、微信和各省份政务服务平台线上申领...[阅读全文]
2025-09-09 08:15:03 人气:1973
高温作业补贴来了!每人每月300元!
最近的天气又湿又热;从事高温作业的小伙伴请注意;什么是高温津贴?高温津贴是从事高温作业的劳动者,依法享受的岗位津贴。...[阅读全文]
2025-05-09 10:50:01 人气:3951
每人2000元!佛山发放创业带动就业补贴!
根据佛山市创业带动就业补贴申领指南,初创企业招用3人(含3人)以下的,按每人2000元给予补贴;招用4人以上的...[阅读全文]
2025-03-27 09:05:32 人气:6040
2025年度佛山住院起付标准及报销比例公布!
起付标准及报销比例:(一)起付标准以上、最高支付限额以下的纳入统筹基金支付范围的医疗费用按以下比例进行报销:...[阅读全文]
2025-03-18 09:32:01 人气:10005
佛山人才,租房有补贴!别忘了复核→
您此前已领取过租房补贴,但当前工作单位与资格申请时不一致,发生过同区工作单位变更,此时您应先完成【同区变更单位申请】后...[阅读全文]
2024-07-06 07:43:33 人气:29151
禅城区祖庙街道上门提供养老待遇资格认证服务
在祖庙街道行政服务中心工作人员的耐心服务和指导下,通过智能手机人脸识别等操作或现场收件等形式,60多名老人顺利完成了养老待遇资格认证...[阅读全文]
2024-03-31 08:42:27 人气:26645
3月21日开放参保!2024年“健康·佛医保”来啦
连续参保四年、三年或者两年无理赔的,医保目录内个人负担费用补偿、医保目录外个人自费费用补偿起付线分别下调...[阅读全文]
2024-03-19 14:57:59 人气:16800
一次申报、待遇直享!工伤保险“多件事一次办”全面升级
在佛山市社会保险基金管理局、市政务服务数据管理局、市行政服务中心的指导下,南海区作为争先示范区,从职工办事的难点堵点出发...[阅读全文]
2024-01-16 09:47:33 人气:31764
佛山新市民在支付宝办理居住证等业务,可领取专属医疗保险!
符合相关条件的新市民通过支付宝“佛山新市民服务通”在线办理相关业务,专享医疗保险投保后前两个月免费体验,包含好医保·门诊险产品以及好医保·长期医疗(0免赔)产品...[阅读全文]
2024-01-09 10:43:45 人气:30599
禅城社保推行“智能语音客服” 实现“政策找人”精准高效
养老保险待遇核定、养老资格认证,关系着养老待遇能否按时发放,是退休长者最为关切的事情。为满足群众需求...[阅读全文]
2023-12-30 11:21:11 人气:32856
最新通告!原肇庆9村村民换佛山户口、身份证!
11月9日(含当日,下同)前,9个行政村的户政业务由肇庆市公安局高要分局蛟塘派出所负责办理,按照肇庆市的有关规定执行。11月10日至11月16日...[阅读全文]
2025-11-03 09:53:42 人气:5837
入户登记即将启动,请积极配合
025年全国1%人口抽样调查正在进行,11月1日-11月15日,调查员将进行入户登记。调查内容为人口和住户的基本情况,主要包括姓名、公民身份号码...[阅读全文]
2025-10-21 09:12:12 人气:7920
禅城区2025年度积分入户指标数和分配方案的公告
根据《佛山市人民政府办公室关于印发佛山市2025年度积分入户指标数和分配方案的通知》(佛府办函〔2025〕1号)的文件精神...[阅读全文]
2025-01-14 15:16:01 人气:9787
佛山市2025年度积分入户指标数最新出炉
2025年度积分入户指标数为5000个,其中禅城区800个、南海区1900个、顺德区2000个、高明区100个、三水区200个...[阅读全文]
2025-01-10 09:30:45 人气:7555
租房也能入户!符合条件当场办理!
申请人、随迁人的居民身份证(年满16周岁或以上必须提供)、居民户口簿。属集体户的,提供本人的常住人口登记卡...[阅读全文]
2024-10-18 12:23:09 人气:11470
佛山实施新政后,居住半年以上就能入户!
本市持自有合法产权住宅房屋的非本市户籍人员,可以在房屋所在地申请入户,共同居住生活的配偶、未成年子女可以随迁...[阅读全文]
2024-07-11 07:45:23 人气:27245
佛山户籍新政实施首月,申请人数升升升
佛山市发布了《佛山市人民政府办公室关于稳定居住就业入户事项调整的通知》(佛府办〔2024〕7号),自发布之日起施行...[阅读全文]
2024-06-28 07:57:44 人气:30379
佛山迎来新市民入户高峰
自5月13日佛山开始实施稳定居住就业入户新政以来,新市民入户申请积极性爆棚,佛山不少行政服务中心预约爆满。数据显示...[阅读全文]
2024-05-17 14:58:43 人气:17134
佛山入户新政解答:持有公寓可以入户吗?在哪办理?
从5月13日开始就可以申请办理。线上请到“粤居码”微信小程序申请(选择“其他户籍业务”—“市外迁入”—“稳定居住就业”)...[阅读全文]
2024-05-16 08:31:46 人气:16620
南海桂城新市民积分入户申请须知→
具有大学本科以上学历或者中级及以上专业技术资格且年龄在50周岁以下的,不受1年社保限制,申请时上1个自然月起在我市缴纳社会保险费即可按照...[阅读全文]
2024-05-13 09:47:07 人气:16482
三水区西南街道2026年秋季公办小学一年级招生“预报名”公告
为了提前做好西南街道2026年秋季公办小学一年级招生工作准备,采集适龄儿童关键信息,摸清学位需求实际,为科学制订2026年秋季公办小学一年级招生方案提供数据支撑...[阅读全文]
2025-11-04 16:31:49 人气:5767
肇庆9村划归佛山后,春秋假、学位、中考这么安排!
根据最新核查情况,目前新划入的9个行政村户籍生总数为863人,其中幼儿园89人、小学342人、初中227人、高中45人...[阅读全文]
2025-11-04 11:39:07 人气:5799
中小学生竞赛活动“白名单”,正式公布!
入围竞赛的举办时间原则上为2025年10月至2028年8月,在此期间每学年举办不得超过1次,累计不超过3次...[阅读全文]
2025-10-30 10:52:54 人气:6294
2026年全国硕士研究生招生考试佛山市招生办公室报考点网上确认公告
考生进入登录页面后,输入学信网账号、密码,核对本人的网报信息、按要求上传相关材料照片后等待审核结果,无需到现场审核。...[阅读全文]
2025-10-29 11:20:08 人气:6726
佛山市教育局关于春秋假试点政策致广大家长的一封信
我们发布了本学年在全市义务教育阶段学校实行春秋假试点政策。面对即将到来的秋假(11月12日-14日),我们想和大家聊一聊我们对于春秋假的想法...[阅读全文]
2025-10-29 10:30:59 人气:6687
教育部发布十条措施!不得以考试成绩对学生排名!
减轻学生过重作业负担,严控书面作业总量,严禁布置机械重复、惩罚性作业,鼓励每周设置一天“无作业日”。...[阅读全文]
2025-10-28 07:19:59 人气:6877
三种模式自愿选择!涉及中小学秋假,佛山市教育局回应→
2025-2026学年秋假安排在11月12日-14日,共三天,加上周末形成五天小长假。春假安排在“五一”假期前后,共两天...[阅读全文]
2025-10-25 08:54:54 人气:1521
佛山中小学寒暑假放假时间定了!
转眼就到了10月中旬今年最后一个法定假日已经休完大家是不是开始盼元旦等春节?那么佛山寒假几时开始放?有多少天?...[阅读全文]
2025-10-21 14:03:22 人气:7466
佛山学生可半价坐公交地铁,意见征求中!
该公开征求意见稿明确,政策将于2025年年内实施,优待对象为具有佛山市内普通中小学校、中等职业学校(含省属)、...[阅读全文]
2025-10-21 13:47:49 人气:5784
中国最好学科榜单,佛大入选学科+2
近日发布的“2025中国最好学科排名”中,佛山大学共有4个学科上榜,比上年度新增加畜牧学、材料科学与工程2个学科。...[阅读全文]
2025-10-21 09:47:57 人气:5790
省级非遗“均安关帝侯王出游”即将举行
省级非遗“均安关帝侯王出游”将于10月24日(农历九月初四)至11月9日举行,持续17天。这是顺德区均安镇一项延续170多年的传统民俗...[阅读全文]
2025-10-21 09:41:30 人气:8196
南海西樵非遗周来啦!佛山秋色巡游新亮点→
2025“非遗传承‘樵’好玩”西樵非遗周以“非遗活化+场景消费”为核心模式,打破传统非遗展示的静态局限,通过“体验式参与、游戏化互动、年轻化表达”三大路径...[阅读全文]
2025-10-11 10:29:49 人气:9824
国庆长假来南海西樵,日夜狂欢不重样 游玩全攻略→
国庆长假来西樵,日夜狂欢不重样🤩游玩全攻略→ #这个中秋国庆去哪玩!不用远行,大湾区出游就来好玩西樵🥳...[阅读全文]
2025-10-02 08:13:30 人气:5047
南海西樵香云纱亮相国家级年会,惊艳丹寨!
第三届中国非物质文化遗产保护年会暨第四届丹寨非遗周 “风起岭南・云纱入时” 非遗时尚之夜在丹寨万达小镇开启。西樵 “万象有衣” 品牌亮相...[阅读全文]
2025-09-23 09:20:54 人气:12355
关帝出巡“好墟冚”,汾江河再现彩龙竞渡
当天上午,水上关帝庙前旌旗招展、鼓乐喧天,河岸两旁挤满了前来一睹庙会风采的市民游客。悠扬粤剧乐声中,彩龙龙船护送“一王五将”...[阅读全文]
2025-09-15 15:06:21 人气:1976
来禅城祖庙赴一场庙会之约,寻一城古镇风情!
从地道小吃到潮流餐厅,从文艺小店到复古茶馆,每一处都能给你带来不一样的惊喜。玩累了也不用担心,贴心的住宿推荐帮你解决后顾之忧...[阅读全文]
2025-09-11 09:45:53 人气:2196
塔坡庙会将于9月12日-9月14日开锣
2025乙巳年塔坡庙会定于9月12日-14日14:00-22:00在禅城区塔坡公园、兆祥公园举行,现场将有鱼灯巡游、龙狮比赛、功夫表演等精彩活动...[阅读全文]
2025-09-03 09:00:15 人气:3189
三水十大好食材领“鲜”湾区!地标土特产集结!
材出三水,鲜在三水! 为进一步推介特色农产品,提升“土特产”附加值,中共佛山市三水区委宣传部、佛山市三水区农业农村局联合南方+三水频道开展“三水区十大好食材评选”...[阅读全文]
2025-08-28 15:26:16 人气:3929
龙江乌酱“香”进顺德区非物质文化遗产代表性项目
早前,央视纪录片《辣椒的征途》就将目光聚焦过顺德龙江乌酱,展示了其独特魅力。有别于川菜、湘菜的重口味,顺德菜流露的是一种岭南水乡特色味道,既要保持食材鲜味,...[阅读全文]
2025-08-21 08:45:55 人气:3514
南海西樵举行“大仙诞”非遗民俗活动→
西樵“大仙诞”非遗民俗活动于2009年被列入佛山市非物质文化遗产名录,2013年被列入广东省非物质文化遗产名录...[阅读全文]
2025-05-09 09:23:39 人气:5316
烤牛肉、濑粉宴、醒狮表演、抽大奖…高明荷城这个精彩活动提前看!
传统濑粉制作体验:亲手搓粉、煮制,解锁非遗美食技艺。牛肉品牌展示:详细解答新鲜高品质牛肉选购技巧。...[阅读全文]
2025-11-06 14:42:45 人气:3125
三水旅游文化周吸引18万人次游客畅游“四山两江”
在深入推进“百千万工程”,环两江先行区和“四山两江”文旅精品区建设全面提速的背景下,佛山三水旅游文化周于近日圆满落下帷幕...[阅读全文]
2025-11-06 08:06:00 人气:2902
佛山这些景区有优惠!部分免门票!
第十五届全国运动会(以下简称“十五运会”)赛事期间,佛山多个景区面向参赛及观赛人员推出免门票、折扣优惠等多项福利...[阅读全文]
2025-11-05 16:07:40 人气:2833
南海西樵山夜游项目有调整
西樵山夜游项目将于2025年11月6日起进行升级改造,夜间节目及宝峰寺音乐喷泉暂停,景区旅游车及观光索道同步暂停夜间运营...[阅读全文]
2025-11-05 11:04:55 人气:2787
广东300家景区向这些人员免首道门票
作为核心举措之一,全省推出“优惠进景区”政策,约300家景区在第十五届全国运动会和全国第十二届残疾人运动会暨第九届特殊奥林匹克运动会期间...[阅读全文]
2025-11-04 11:14:59 人气:1155
高明将新增6个海绵公园
在安联尚璟府项目附近,几台挖掘机正轰鸣着作业。工人们往已经挖好的沟渠逐段放置水泥管,这是明湖北路源头减排工程施工现场。近期...[阅读全文]
2025-11-04 11:01:07 人气:1131
禅城祖庙博物馆推出多重福利
在十五运会和残特奥会期间,祖庙博物馆推出多重福利,包括游客门票八折优惠、赛事人员免票、观赛游客免票以及祖庙文创产品八折优惠等。...[阅读全文]
2025-11-03 09:59:10 人气:1287
大型烟花秀即将上演!佛山周末活动上新!
三水旅游文化周:大型烟花秀每晚9点准时绽放,还有灯光秀、舞台表演、美食嘉年华等一系列精彩活动供大小朋友参与。...[阅读全文]
2025-10-31 10:27:51 人气:1654
佛山佛山,有什么山?
重阳佳节到,正是登高时你知道佛山最古老的是什么山吗?佛山最高的山在哪里?佛山最养生的、最休闲的……跟着发布君一起了解一下!...[阅读全文]
2025-10-30 14:26:27 人气:6829
这些景区对佛山人免门票→
黔东南州:活动时间:2025年1月1日—12月31日。活动对象:凡是持佛山市、杭州市两地户籍证明材料(身份证及其他具有同样效力证明)的游客...[阅读全文]
2025-10-30 13:46:40 人气:1812
佛山市顺德区佛山福盈酒店:豪华与舒适的典范
酒店的外观气势恢宏,内部装饰豪华典雅,充满了现代时尚的气息。步入大堂,高挑的空间、璀璨的水晶吊灯以及精美的大理石地面,营造出奢华而温馨的氛围...[阅读全文]
2024-09-18 08:38:46 人气:16547
佛山市顺德区凤佛山依家精品酒店:精致体验,宾至如归
酒店的外观设计独具特色,融合了现代与当地文化元素,给人留下深刻的印象。步入大堂,宽敞明亮的空间、高雅的装饰和热情的服务人员...[阅读全文]
2024-09-18 08:02:05 人气:15894
佛山新颖宾馆:舒适与便捷的休憩之所
宾馆地理位置优越,交通便利。周边有多条公交线路,临近[主要交通枢纽],方便宾客前往顺德区的各个景点和商业中心...[阅读全文]
2024-09-06 08:31:10 人气:18435
佛山雅致宾馆:顺德的温馨驿站
宾馆地处顺德区的繁华地段,周边交通十分便利,距离[主要交通枢纽或地标]仅[距离]。无论是商务出行还是休闲旅游...[阅读全文]
2024-09-06 08:28:28 人气:18989
维也纳酒店(佛山顺德伦教店):舒适与品质的栖息之所
酒店地理位置优越,交通便利。周边配套设施齐全,临近商业中心、旅游景点和交通枢纽,方便宾客出行和购物娱乐...[阅读全文]
2024-09-05 11:19:42 人气:18974
佛山泓丰酒店:舒适与品质的完美邂逅
酒店的外观设计独具特色,融合了现代与传统的元素,给人留下深刻的印象。步入大堂,宽敞明亮的空间、精致的装饰和热情的服务...[阅读全文]
2024-09-01 15:26:59 人气:19378
城市便捷酒店(龙江会展中心店):顺德的舒适驿站
酒店的外观设计简约大方,内部装修精致典雅。步入大堂,宽敞明亮的空间和热情周到的服务人员给人宾至如归的感觉...[阅读全文]
2024-08-27 10:49:03 人气:10972
佛山旺业酒店(龙江会展中心店):顺德的温馨港湾
旺业酒店的外观气派,内部装饰精美。步入大堂,宽敞明亮的空间、优雅的装饰和热情友好的工作人员,让人立刻感受到温馨与舒适...[阅读全文]
2024-08-27 10:47:22 人气:20149
维纳斯国际酒店(龙江会展中心店):顺德的奢华休憩之所
酒店坐落于顺德区的核心地段,临近龙江会展中心,交通网络发达,出行极为便利。其优越的地理位置使它成为商务人士和游客的理想选择...[阅读全文]
2024-08-27 10:46:08 人气:19778
品质之选:佛山市顺德区亿湖烟酒店
亿湖烟酒店堪称丰富多样。香烟品牌涵盖了国内众多知名品牌以及一些特色地方品牌,能够满足不同消费者的需求...[阅读全文]
2024-08-21 08:38:30 人气:20677
佛山首届妇幼健康科普大赛获奖名单揭晓
近日,佛山首届妇幼健康科普大赛获奖名单正式出炉!在400余件优秀作品中,共有332人次、26个单位获奖...[阅读全文]
2025-11-05 15:33:38 人气:5423
11月10日起,满13周岁女孩免费接种HPV疫苗!
自2025年11月10日起,组织各地为2011年11月10日以后出生的满13周岁女孩免费接种2剂次双价HPV疫苗(间隔6个月)...[阅读全文]
2025-11-01 08:17:09 人气:6535
全省首家热敏灸医院在南海正式启用
广东省中西医结合医院沙头院区(南海区热敏灸医院)焕新启用,增设热敏灸特色诊疗专区、智慧病房及AI灸疗机器人,推动传统艾灸向“精准化、数字化、智能化”跨越。...[阅读全文]
2025-10-31 10:19:10 人气:6373
高明人医妇幼院区妇女保健科10月25日搬迁
高明区人民医院妇幼院区妇女保健科(含女性整体康复中心)将整体搬迁至妇科门诊2号楼4/5/6层(荷城街道文明路313号,即原高明区计生站)...[阅读全文]
2025-10-23 09:51:00 人气:7270
佛山市第一人民医院肿瘤科(肿瘤医院)入选国家临床重点专科
广东省卫生健康委与财政厅联合印发《2025年医疗服务与保障能力提升(医疗卫生机构能力建设)国家临床重点专科能力建设项目实施方案》...[阅读全文]
2025-09-23 09:01:29 人气:11223
佛山医院国家自然科学基金立项数创历史新高
佛山市卫生健康局高度重视医学科研管理,先后成立佛山市医疗机构临床研究专家委员会、学术委员会、医学伦理委员会和医学科研质量控制中心...[阅读全文]
2025-09-12 09:31:55 人气:1704
南海九江医院新增中西医结合科!医疗服务再升级!
南海区第九人民医院中西医结合科(住院病区)正式开科,将为群众提供更加优质、全面、独具特色的健康服务...[阅读全文]
2025-09-05 13:11:58 人气:2762
南海大沥部分社区卫生站开诊时间有变
为满足人民群众的医疗服务需求,结合实际情况,大沥镇社区卫生服务中心自9月2日起,对部分社区卫生服务站的开诊时间作以下调整...[阅读全文]
2025-09-04 08:39:52 人气:2395
30张床位!南海大沥社卫也有住院服务了!
联合病房正式揭牌,这是由三级医院与社区卫生服务机构联手打造的南海区首家社区住院病房,为“小病在社区、大病进医院、康复回社区”...[阅读全文]
2025-08-19 08:51:02 人气:4329
佛山市一医院将启用“先就诊后付诊查费”
佛山市第一人民医院将正式推出“先就诊后付诊查费”惠民服务。患者无论采取哪种挂号方式,挂号时都可选择先不交诊查费(俗称挂号费)...[阅读全文]
2025-08-18 10:10:26 人气:2160
顺德容桂桂洲大道西延线首段正式通车
顺德容桂桂洲大道西延线(伦桂路至大福路段)首段正式通车。该路段全长759.4米,路幅宽60米,采用双向8车道设计,行车时速达60公里/小时...[阅读全文]
2025-11-06 11:03:22 人气:2622
禅城这条路,11月8日起围蔽施工
由于佛山市城市轨道交通四号线工程绿岛湖中站至莲塘站区间加固工程施工需要,从11月8日0时起,季华北路往季华西路北侧辅道(季华大桥底辅道)...[阅读全文]
2025-11-06 10:56:11 人气:2335
佛山地铁2号线转入正式运营!
2021年12月开通初期运营的佛山市城市轨道交通2号线一期工程(下称“佛山地铁2号线”),即将由初期运营阶段转入正式运营阶段。...[阅读全文]
2025-11-06 08:24:41 人气:2380
低至299元/人!佛山机场推出特价套票!秋假走起→
1.适用航班承运日期:2025年11月2日-2025年11月30日。2.使用航线:佛山=鄂尔多斯、佛山=浦东、佛山=温州、佛山=阜阳、佛山=芜湖、佛山=台州、佛山=淮安。...[阅读全文]
2025-11-06 07:52:31 人气:1225
第十五届全国运动会期间,顺德、高明这些路段通行有变化!
足球项目女子成年组;比赛场地:世纪莲体育中心体育场、德胜体育中心体育场。比赛时间:11月4日、6日、8日、11日、13日、15日。...[阅读全文]
2025-11-05 14:38:22 人气:1932
广东车主可自驾直通香港市区→
“粤车南下”香港政策分为香港口岸停车场政策和粤车进入香港市区两项政策,第一批先开放4个城市(广州、珠海、江门、中山),半年后推广到全省其他地市。...[阅读全文]
2025-11-04 16:21:15 人气:1340
广州白云机场T3航站楼正式启用
历经五年建设,总投资537.7亿元的广州白云国际机场三期扩建工程如期完工并投运,标志着广州白云国际机场进入“五条跑道+三座航站楼”运行时代...[阅读全文]
2025-10-31 10:38:02 人气:1470
高明明西路完成扩建,顺利通车!与高明大道构成环线路网!
明西路扩建工程起点位于杨西大道,沿现状S297自西向东延伸,横跨西安河,依次途经塘肚村、塘伙村、东西村、庆洲村、镇地江村等...[阅读全文]
2025-10-31 10:23:24 人气:1368
10月31日22:30起,禅城汾江北路-文昌路路口夜间沥青罩面全封闭施工
为配合新建汾江路立交工程(彩虹桥重建),经相关部门研究决定,将于2025年10月31日至11月2日,每日晚间22:30至次日凌晨6:30...[阅读全文]
2025-10-28 10:17:07 人气:2071
中国护照可免签或落地签进入90多个国家地区
国务院新闻办公室举行“高质量完成‘十四五’规划”系列主题新闻发布会,介绍“十四五”时期中国移民管理工作发展成就...[阅读全文]
2025-07-31 09:18:55 人气:4317
8月1日起,居住登记和居住证业务办理方式有新变化!
根据工作部署,自2025年8月1日起,在佛山市居住、生活、就业的非佛山户籍人员(港澳台同胞及外籍人士除外)需线上办理居住登记和居住证业务的...[阅读全文]
2025-07-25 14:40:37 人气:9870
好消息!婚姻登记将全国通办!不用再跑老家了
为满足人民群众异地办理婚姻登记需求,经国务院批准,自2021年6月起,全国陆续有21个省(自治区、直辖市)开展了2轮婚姻登记“跨省通办”试点...[阅读全文]
2025-03-24 08:35:27 人气:5109
港澳台居民可线上申办来往内地电子临时通行证
两项便利措施的具体内容为,一是港澳台居民因遗失损毁或忘记携带通行证,需紧急乘坐飞机、火车在内地(大陆)城市间出行的...[阅读全文]
2025-03-21 14:55:38 人气:4312
佛山五区已落地实施!居住权登记来了!
居住权登记服务已在全市五区落地实施,共办理38宗居住权设立登记。此项业务的高效开展既是我局践行“以人民为中心”发展理念的生动实践...[阅读全文]
2025-02-22 09:33:21 人气:6057
新市民服务管理中心可以办理居住证业务了
为进一步加强新市民服务管理,向新市民提供更加优质、便捷、高效的政务服务,白坭镇新市民服务管理中心将增设新市民事务服务点,受理新市民相关政务业务...[阅读全文]
2024-08-21 15:03:49 人气:21113
顺德户政、不动产和商事登记业务办理量呈井喷式增长
当前,顺德区户政、不动产和商事登记业务办理需求呈现井喷式增长,据悉,顺德区、镇(街道)两级强联动,出实招、解民忧,通过加号源...[阅读全文]
2024-06-21 10:24:04 人气:11727
学生出入境业务办理有变化!
1.预约禅城、南海、高明、三水区专场服务的,可通过“广东出入境”微信公众号预约;2.预约顺德区专场服务的,可通过“顺德政务百事通”微信公众号预约...[阅读全文]
2024-06-13 09:46:08 人气:14322
庄子素解 第二章 徐无鬼
徐无鬼因女商见魏武侯,武侯劳之曰:“先生病矣!苦于山林之劳,故乃肯见于寡人。”徐无鬼曰:“我则劳于君,君有何劳于我!君将盈耆欲...[阅读全文]
2023-02-09 09:38:10 人气:49837
庄子素解 第一章 庚桑楚
老聃之役有庚桑楚者,偏得老聃之道,以此居畏垒之山。其臣之画然知者去之,其妾之挈然仁者远之。拥仲之与居,鞅掌之为使。居三年,畏垒大壤...[阅读全文]
2023-02-08 10:52:56 人气:47203
庄子素解 第十五章 知北游
知北游于玄水之上,登隐弅之丘,而适遭无为谓焉。知谓无为谓曰:“予欲有问乎若:何思何虑则知道?何处何服则安道?何从何道则得道?...[阅读全文]
2023-02-07 08:44:53 人气:48228
庄子素解 第十四章 田子方
田子方侍坐于魏文侯,数称谿工。文侯曰:“谿工,子之师耶?”子方曰:“非也,无择之里人也;称道数当,故无择称之。”文侯曰:“然则子无师邪?...[阅读全文]
2023-02-06 09:41:31 人气:47520
庄子素解 第十三章 山木
【原文】庄子行于山中,见大木枝叶盛茂,伐木者止其旁而不取也。问其故,曰:“无所可用。”庄子曰:“此木以不材得终其天年。...[阅读全文]
2023-02-02 08:43:02 人气:47818
庄子素解 第十二章 达生
达生之情者,不务生之所无以为;达命之情者,不务知之所无奈何。养形必先之以物,物有余而形不养者有之矣;有生必先无离形...[阅读全文]
2023-01-31 09:26:23 人气:51480
[东方哲学] 一处不立 处处能立
一处不立 处处能立;亦即任何角度与立场都不立,任何角度与立场都能立;也即全然地、无条件地接纳与随机(缘)起用;云门禅三句:涵盖乾坤,截断众流,随波逐流...[阅读全文]
2022-06-08 08:31:38 人气:52514
获取深度世界真相信息的两种途径
人获取外部信息的最原始、最基础的方式就是感觉;感觉信息来源的最初端口就是感觉器官;感觉器官的阀域与自身承受力决定了人感知外部环境的上下极限...[阅读全文]
2022-06-08 08:26:00 人气:50433
物理学遇到意识素解(7)
如果一位值得信赖的朋友告诉你一些似乎可笑的事情,你会尝试着揣摩他或她可能的真实意思。值得信赖的物理学演示就告诉了我们某些看似荒谬的东西。因此,我们试图解释这些结果可能的真正意思。...[阅读全文]
2019-12-16 09:48:47 人气:39207
海外需求萎靡背后:美国进口全面收缩、欧盟现结构性变化
5月中国进出口商品总值为5011.91亿美元,同比下降6.2%。其中出口总值2834.99亿美元,同比下降7.5%;进口总值2176.92亿美元...[阅读全文]
2023-06-24 20:30:07 人气:33271
欧洲议会已批准通过《新电池法》,新能源卖家将面临更加严格的考验
近日,欧洲议会议员以 587 票赞成、9 票反对和 20 票弃权通过了与理事会达成的一项协议(针对在欧盟销售的所有类型电池的设计、生产和废物管理的新规定-《新电池法》)...[阅读全文]
2023-06-24 20:28:34 人气:19930
美国亚马逊的销售税和免税的州有哪些?
美国的销售税是美国州和地方政府对商品及劳务,按其销售价格的一定比例征收的一种税款,是在美国发生消费的时候,由消费者一方缴纳的税款...[阅读全文]
2023-06-24 20:27:41 人气:33298
Amazon 店铺代运营案例:家居类目
窗帘,浴帘的工厂,工厂OEM实力非常强,专注于传统外贸贴牌,国内天猫京东都有店,想要扩展海外渠道...[阅读全文]
2023-06-24 21:41:21 人气:22863
Amazon 店铺代运营案例:户外类目
效果:宏那运营团队进行账户诊断后,重新调整了广告,优化了产品线。进行2个月的调整后,销售额增长180%...[阅读全文]
2023-06-24 21:38:22 人气:22223
Amazon 店铺代运营案例:家居类目
吸尘器类目,宏那团队根据客户工厂优势,放弃竞争激烈的美国站点,选择切入日本站点,第三个月单品达到7W美金销售额...[阅读全文]
2023-06-24 21:36:20 人气:22360
Amazon 店铺代运营案例:饰品类目
目前效果:通过半年的测试留存,和铺货老链接的优化,日出单在平均700单左右,同比增长100%;由单SKU日均平均出单5-10单左右...[阅读全文]
2023-06-24 21:34:33 人气:13878
Amazon 店铺代运营案例:宠物类目
目前效果:运营人员一年内通过选品测试留存,现平均日销售额8000美金,每天单款SKU出单60个左右,SKU12个,月度销售额在30W美金+...[阅读全文]
2023-06-24 21:31:31 人气:10118
Amazon运营团队老师介绍:simon
有8年的亚马逊运营经验,为20+ 多个品牌工作过,其中包括类目 Top10的卖家。擅长运营广告...[阅读全文]
2023-06-24 21:16:54 人气:10420
Amazon运营团队老师介绍:Fanny
Fanny:7年亚马逊操盘经验,擅长广告,运营策略制定,并着手从0-1打造过多个百万级别的项目;统筹各个项目的开展计划...[阅读全文]
2023-06-24 21:11:52 人气:6694
卧室家居风水布局:打造舒适与和谐的睡眠环境
卧室作为我们日常休息和恢复精力的场所,其家居风水布局对于居住者的身心健康和家庭和谐有着不可忽视的影响。了解并遵循卧室的风水原则,可以为您打造一个舒适、和谐的睡眠环境...[阅读全文]
2024-02-20 09:46:18 人气:15679
客厅家居风水布局:营造和谐与繁荣的社交空间
客厅作为家庭的核心区域,是家人聚会、招待客人的重要场所。一个和谐的客厅家居风水布局,不仅可以提升居住者的生活品质,还能为家庭带来好运和繁荣。...[阅读全文]
2024-02-20 09:44:52 人气:17139
餐厅家居风水布局:打造美味与和谐的用餐环境
餐厅作为家庭中重要的功能区域,不仅是家人用餐的地方,也是与亲朋好友聚会交流的场所。一个好的餐厅家居风水布局,能够提升家庭成员的食欲,增强家庭和谐氛围...[阅读全文]
2024-02-20 09:43:33 人气:16328
卫生间家居风水布局:打造舒适与和谐的卫浴空间
卫生间作为家庭中私密且重要的功能区域,其家居风水布局对于家庭成员的身心健康和家庭和谐有着不可忽视的影响。一个好的卫生间家居风水布局,能够提升家庭成员的幸福感,增强家庭的正能量。...[阅读全文]
2024-02-20 09:39:02 人气:15296
为什么家居不宜挂太多红色装饰物?
健康平安人生,一定要认识和拥有3个贵人:西医(治标)、中医(治本)、易医(治根)。当西医不行就要找中医...[阅读全文]
2022-06-25 21:03:39 人气:66508
如何将一间旧厂房催旺吉运?
企业新入驻旧厂房,如何做到催旺吉运,达至丁财两旺的效果?这就需要风水的综合策划:大门口形象包装,出入口的八卦方位...[阅读全文]
2022-06-25 21:01:04 人气:70317
装修前规划风水,好处多多
现在越来越多的人认识科学风水的好处,看风水已经是很平常的事。在装修前,先邀请风水师前来勘察毛坯房环境...[阅读全文]
2022-06-25 20:58:23 人气:65229
三角形的办公室如何化解?
方正规整的办公室气场稳定,三角形或不规整的办公室气场混杂,卦位不全,锐气回冲,形成老总思维不定,判断能力减弱。将三角形地方加上屏风...[阅读全文]
2022-06-21 20:33:27 人气:67442
工厂机器为什么不能放在车间中心点
工厂老板由于对风水不熟悉,为了方便,将重型机器设备放在车间〈宅)中心。宅中心为太极点,玄空风水叫“五黄大煞”,只能静不能动,如遇某年的流年凶星飞临该位...[阅读全文]
2022-06-21 20:29:46 人气:64152
国三国四非营运货车可领淘汰更新补贴,最高14万
补贴金额按车辆类型、提前淘汰时间不同,两类补贴叠加后,最高能拿到14万元。你淘汰更新的货车能不能领补贴?能领多少?...[阅读全文]
2025-10-20 14:09:33 人气:7639
明年买新能源车,购置税减免有新要求
工业和信息化部、财政部、税务总局等三部门近日联合公告2026—2027年减免车辆购置税新能源汽车产品技术要求,明确纯电动乘用车...[阅读全文]
2025-10-11 10:41:26 人气:9319
南海桂城豪派300万!二手同享车补!
2025桂城湾区第三届带“电”爱车节将于9月30日至10月3日在佛山顺联公园里和佛山鹏瑞利季华广场同时举行。...[阅读全文]
2025-09-14 10:34:08 人气:1940
买新能源汽车这些车型,减免购置税→
根据《中华人民共和国行政许可法》、《国务院对确需保留的行政审批项目设定行政许可的决定》、《财政部 税务总局 工业和信息化部 交通运输部关于节能...[阅读全文]
2025-05-27 10:36:35 人气:7351
补贴500元/辆!佛山市2025年电动自行车以旧换新指引来了!
对个人消费者在佛山市内交售报废老旧电动自行车(含蓄电池)并换购销售价格1500元(含)以上的电动自行车新车的,给予一次性补贴500元...[阅读全文]
2025-05-05 08:50:50 人气:8418
2025年老旧营运货车报废更新看这里→
根据《交通运输部 国家发展改革委 财政部关于实施老旧营运货车报废更新的通知》(交规划发〔2025〕17号)...[阅读全文]
2025-04-24 14:44:14 人气:6146
福田卡文乐福中山上市,智慧绿流打通珠三角新格局
自福田卡文乐福在东莞荣耀上市以后,广东地区绿色物流产业再添新华章。4月18日,以“乐汇湾区 福享未来”为主题的福田卡文乐福上市发布会在中山盛大举行...[阅读全文]
2025-04-21 14:56:28 人气:4458
电动汽车电池新国标!明年开始实施!
标准是由工业和信息化部组织制定的强制性国家标准——《电动汽车用动力蓄电池安全要求》,包括7项单体测试,17项电池包或系统测试等内容...[阅读全文]
2025-04-17 15:10:30 人气:3038
2025佛山汽车报废更新补贴申领!最高20000元/辆!
2025年,对个人消费者报废登记在本人名下的2012年6月30日前注册登记的汽油乘用车、2014年6月30日前注册登记的柴油及其他燃料乘用车...[阅读全文]
2025-03-25 07:52:28 人气:5694
最新召回!涉及车辆的这些进口车型→
日前,斯泰兰蒂斯(上海)汽车有限公司根据《缺陷汽车产品召回管理条例》和《缺陷汽车产品召回管理条例实施办法》的要求...[阅读全文]
2025-03-04 09:35:09 人气:3053
家具盛宴!第 45 届国际龙家具展览会震撼启幕!
全球家具看顺德,顺德家具看龙江。家具产业是龙江的根基,也是龙江和顺德的亮丽名片。经过五十多年的发展...[阅读全文]
2024-03-17 09:55:30 人气:16583
佛山机场重建航站楼进度刷新!效果图曝光!
按照建设目标和设计规划,由中国联合航空出资建设的新航站楼预计在2024年上半年完成建设并投入使用...[阅读全文]
2023-12-25 09:23:04 人气:31326
佛山国家高新技术产业开发区
佛山高新技术产业开发区(以下简称“佛山高新区”)于1992年12月经国务院批准成立,是全国最早的53个国家高新区之一...[阅读全文]
2023-08-27 21:28:39 人气:11097
佛山意美家卫浴陶瓷世界
意美家,全称意美家卫浴陶瓷世界(Casa Ceramics&Sanitarywares Mall),位于广东省佛山市禅城区季华四路与雾岗路口交汇处,原名为“河宕陶瓷批发直销仓”...[阅读全文]
2023-08-27 21:26:18 人气:11086
澳大利亚技术移民移民
澳洲技术移民是为了引进海外人才,促进澳洲劳动力市场平衡和发展而推出的移民政策,不仅适用于国内有专业技能的技术人才,也适用于在澳留学生,且移民成本低...[阅读全文]
2022-07-07 22:07:38 人气:54734
加拿大BC省雇主担保移民
新政策自2015年1月1日起开始实施。新政后增加了SIRS打分系统,每月公布2次分数,达到此分数的要求的申请人将被移民局选中。因此只要你的职业在加拿大NOC职业列表或职业列表中...[阅读全文]
2022-07-07 22:03:09 人气:55137
美国eb3雇主担保移民
美国eb3雇主担保移民 Other works按照美国移民法,职业移民划分为五类。而EB-3就属于职业移民的第三优先。EB-3职业移民的第三优先类别包括熟练工人、学士学位持有人以及其它工人...[阅读全文]
2022-07-07 21:59:21 人气:53441
马来西亚永久居留(红卡)
PR是PermanentResident的英文缩写,中文是永久居留的意思。获得PR, 就是获得永久居留身份证。 马来西亚永久居留(红卡)是大马政府授予给外国人士的永久居留身份证...[阅读全文]
2022-07-07 21:41:23 人气:54824
陪伴佛山人36年!这座大楼要变了!
佛山市建鑫住房租赁有限公司与华住集团在祖庙路74号正式签署物业租赁协议,这座建成于1988年的地标性建筑将以“全季酒店”的新身份融入祖庙商圈...[阅读全文]
2025-11-04 11:32:00 人气:3452
三水云东海一数字化先进装备智造园区正式启用
云东海街道始终秉持“服务企业就是服务发展”的理念,积极发挥区域优势,创新打造“管家式”特色企业服务体系,通过建立企业服务专员机制...[阅读全文]
2025-11-01 08:24:28 人气:3835
九识智能无人车物流运营中心落户佛山,打造智能物流区域新标杆
九识(苏州)智能科技有限公司与广东顺控科工贸有限公司正式签约,合资打造九识智能无人车物流运营中心项目落户佛山顺德。项目将致力于无人物流设备的运营与售后支持...[阅读全文]
2025-10-30 10:47:36 人气:3822
禅城石湾颐养院项目正式启动
佛山市禅城区石湾颐养院项目设计发布与奠基仪式在石湾举行。项目位于石湾镇街道榴苑西街东侧,三友中路北侧,南侧紧邻小雾岗公园...[阅读全文]
2025-10-30 10:35:38 人气:3396
2025顺德首个纯保障性安居项目正式动工
作为2025年顺德区首个纯保障性安居工程项目,该项目由均安镇国资企业全程独立操盘,实现了从土地竞拍到规划建设的全链条主导...[阅读全文]
2025-10-29 10:48:02 人气:3387
中国(乐从)塑料世界正式开园,打造全球塑料产业创新高地
“荣耀启幕 乐塑未来”中国(乐从)塑料世界开园仪式在乐从隆重举行,首批超50家塑料商户同步开业,其中20多家源头工厂,标志着乐从塑料产业正式迈入集群化、高端化发展的新阶段...[阅读全文]
2025-10-29 10:41:20 人气:1860
渝丰科技华南生产基地落户三水
渝丰科技股份有限公司与佛山市三水区政府在成都签署合作协议,计划投资约20亿元,在聚龙湾新型电力装备产业园建设华南特种电缆生产基地...[阅读全文]
2025-10-25 08:49:32 人气:2029
顺德乐从三地块同日摘牌,筑造智能产业新高地
乐从镇乐西路以北、禅西大道以东的三宗相邻工业地块成功摘牌,分别由佛山市赛玛电子科技有限公司、广东帕沙曼投资有限公司和沃时智能(佛山)家具有限公司竞得...[阅读全文]
2025-10-22 10:20:42 人气:2139
广东防腐院新材料项目加速落地佛北战新数智城
三水产业发展集团有限公司与广东傲博新材料有限公司、广东和通科技有限公司签署合作协议,标志着广东腐蚀科学与技术创新研究院(以下简称“广东防腐院”)...[阅读全文]
2025-10-20 14:44:26 人气:2019
三水帮扶郁南平台打造冷链中心,农特产品“鲜”达全国
郁南县平台镇农产品冷链中心揭牌投用,佛山市三水区物资集团与郁南县平台镇政府签订“百县千镇万村高质量发展工程”政企共建合作协议...[阅读全文]
2025-10-20 14:27:44 人气:1976
禅城山姆项目封顶!开业时间→
禅城山姆项目位于三龙湾禅城片区桂澜路东侧核心地段,总建筑面积约6.69万平方米,规划为地上两层商业卖场、地下两层停车场的商业综合体...[阅读全文]
2025-10-31 10:42:22 人气:6378
佛山建业大厦封顶!打造湾区建筑产业新地标!
位于禅城石湾的佛山建业大厦(大湾区慧亚智造中心)正式封顶,预计将于2026年下半年竣备交付使用。该项目总建筑面积达4.13万平方米...[阅读全文]
2025-10-27 10:21:40 人气:6880
南海丹灶城市商业新坐标五一开业,多重好礼!
5月1日,佰汇盈广场二期将携手嘉荣超市、华美达酒店等多元业态盛大开业,构筑“商业+生活+社交”多维体验空间...[阅读全文]
2025-04-30 14:07:04 人气:4347
顺德万象汇即将开业!5折起吃大餐,还有100%中奖福利!
华润万象生活旗下有着“万象城”“万象汇”“万象天地”这三大商业核心产品线。华润万象生活商业布局佛山的首站,正是位于大良中心地带的顺德万象汇...[阅读全文]
2025-04-14 10:18:50 人气:5230
南海大沥这一重磅项目封顶!坐标广佛交界!
大沥镇环球水产工贸一体项目商业楼封顶仪式顺利举行,标志着大沥在推动传统商贸转型升级中的又一标杆项目取得新的进展。大沥镇人大主席李柏添出席活动...[阅读全文]
2025-04-02 10:52:56 人气:4992
禅城石湾黎冲状元文化广场奠基仪式举行
2月18日,石湾镇街道举办黎冲状元文化广场奠基仪式。项目位于魁奇路南侧,一期工程于2024年12月28日开工...[阅读全文]
2025-02-19 10:16:01 人气:5446
三水将新增一个高端酒店综合体!总投资5.3亿元!
三水乐平高端酒店综合体项目正式动工,项目总面积20.8亩,总投资5.3亿元,将进一步推动乐平镇第三产业发展...[阅读全文]
2024-12-27 10:32:46 人气:7187
禅城东基·禅西环宇城 将于12月28日开业!
东基·禅西环宇城位于季华二路北侧,紧邻佛山地铁2号线智慧新城站。东基·禅西环宇城是东基控股与中海商业在禅西新城板块联合打造的超10万㎡的品质型购物中心...[阅读全文]
2024-12-24 09:44:37 人气:33498
顺德大良一商贸综合体正式动工!总投资4000万→
在喜乐喧天、鞭炮齐鸣的热烈氛围中,备受瞩目的苏岗商贸综合体(暂定名)建设项目正式破土动工,标志着这一重要民生工程的全面启动...[阅读全文]
2024-11-14 15:30:49 人气:4603
繁华新地标:佛山市顺德区凯盛广场
凯盛广场地理位置优越,交通便捷,周边配套设施完善。它坐落在顺德区的核心地段,多条主要道路在此交汇,无论是驾车还是乘坐公共交通都能轻松抵达...[阅读全文]
2024-10-03 08:33:48 人气:10682
三水区独树岗市场升级投用,绘写强农惠农富农新图景!
备受瞩目的芦苞镇独树岗市场升级改造项目圆满完成,以崭新的姿态正式投入使用,为当地村民带来了更加优质便捷的生活体验,赢得了村民们的纷纷点赞...[阅读全文]
2025-03-21 11:47:07 人气:5606
高明大茶泵站主厂房封顶!事关河江片区!
“大茶泵站重建工程项目主厂房的封顶,预示着这个项目的主厂房主体结构已经完成,也预示着项目水下部分基本完成。”...[阅读全文]
2025-01-06 15:06:42 人气:6913
禅城祖庙南堤街市阔别5年旧址重开!街坊:终于等到了!
新开业的南堤街市位于南堤路和升平交界路口,即中山桥桥底处,市场面积约2600平方米。市场内部分区明确,包含蔬菜、水果、肉类、海鲜...[阅读全文]
2024-11-26 09:48:10 人气:6955
繁华市井——佛山市顺德区永丰市场
永丰市场位于顺德区的核心地段,交通便利,周边居民众多。市场占地面积较大,内部摊位布局合理,通道宽敞整洁...[阅读全文]
2024-09-26 07:50:24 人气:14962
佛山市顺德区番村市场:充满烟火气的生活舞台
番村市场内部布局合理,划分清晰。主要分为蔬菜区、水果区、肉类区、水产区、熟食区、干货区等多个区域,方便顾客快速找到所需商品...[阅读全文]
2024-09-25 07:32:43 人气:17187
佛山市顺德区富裕市场:繁华热闹的民生之所
富裕市场内部空间宽敞明亮。市场布局清晰,分为蔬菜区、水果区、肉类区、水产区、粮油副食区、熟食区等多个区域,方便顾客快速找到所需商品...[阅读全文]
2024-09-25 07:18:06 人气:15252
佛山市顺德区南水市场:繁华市井中的生活百态
南水市场占地面积较大,布局合理清晰。市场内划分了多个区域,包括蔬菜区、水果区、肉类区、水产区、粮油副食区等...[阅读全文]
2024-09-23 15:28:08 人气:15444
汇鲜市场:顺德的美味之源
走进汇鲜市场,首先映入眼帘的是宽敞整洁的布局。市场内部划分清晰,摊位排列有序,通道宽敞明亮,让顾客能够轻松自如地穿梭其中...[阅读全文]
2024-09-22 15:34:02 人气:15188
佛山市顺德区桑麻市场:繁华热闹的生活舞台
市场内部布局合理,摊位规划整齐。蔬菜、水果、肉类、水产、粮油副食等各类商品琳琅满目,应有尽有。新鲜的蔬菜水灵灵地摆放着...[阅读全文]
2024-09-18 15:40:09 人气:15879
顺德光中市场:繁华市井中的生活百态
市场内部布局合理,摊位分类明确。蔬菜区、水果区、肉类区、水产区、干货区等一应俱全,商品琳琅满目。这里的蔬菜水果新鲜水灵,种类丰富...[阅读全文]
2024-09-17 08:23:44 人气:16901
佛山消委会:网络直播套路深,翡翠消费需谨慎!
秦女士浏览某购物网站时,发现某玉石直播间正在直播销售翡翠手镯,主播称该翡翠种水为冰种...[阅读全文]
2022-03-21 15:24:43 人气:65923
机器视觉人才供应链第一梯队:清远市万金目视科技有限公司
清远市万金目视科技有限公司,定位为机器视觉人才供应链第一供应商。首先,以基于机器视觉和深度学习的实战实训平台。为高职高专,大学,提供机器视觉实战实训的人才...[阅读全文]
2021-07-05 15:21:34 人气:99304
跨境电商脱口秀:炮哥刘智勇
炮哥的跨境电商六脉神剑理论、炮哥的跨境电商1357创业模型、炮哥的跨境电商行业快速传播方法论、炮哥的跨境电商合伙人模型...[阅读全文]
2021-07-03 20:33:52 人气:68666
建材家居短视频直播达人——陈宣平
建材家居短视频直播达人——陈宣平,2011年从事互联网行业,2012年进入建材行业媒体工作,主要负责新媒体事业部...[阅读全文]
2021-07-03 20:29:36 人气:93525
广东金麦福餐饮管理服务有限公司
广东金麦福餐饮管理服务有限公司有着多年来连锁经营、机关食堂承包、学校食堂承包、工厂食堂承包、厨房设计经验。致力于食堂承包经营管理...[阅读全文]
2021-07-03 20:25:31 人气:86183
颛孙宏鸽(净雨):书法艺术跨界探索与禅悟
颛孙宏鸽,法名净雨,圣贤名门之后裔,为颛孙子张第七十三代传人,祖籍山东省,中国著名作家、书画家,新闻工作者和社会活动者,公益热心人...[阅读全文]
2021-12-05 20:21:15 人气:71064












































































































































































































































