顺德勒流街道新城站-勒流服务区10kV配套线路工程(土建部分)施工招标公告
-
南海狮山镇南国桃园碧波湖(羊子岗水库)湖面水上运动经营权项目
-
南海狮山镇南国桃园鸭子湖引入文旅体验项目的经营权项目
-
新建深圳至南宁高铁珠三角枢纽机场至省界段项目甲供物资综合接地电缆采购招标公告
-
南海区北村水系流域水环境综合治理项目—石澎排涝泵站工程监理招标公告
-
原沙头三联食品厂物业改造项目施工招标公告
-
禅城莲塘排涝泵站工程设计招标公告
-
顺德区容桂、北滘、乐从、龙江生活垃圾中转站设备更新项目初步设计服务招标公告
-
佛山市临空经济区普通高中基础设施建设项目地基与基础检测招标公告
-
佛山市环两江先行区九江片两江流域沿线老旧小区改造项目工程设计招标公告
-
佛山市南海区西部片区排涝能力提升工程项目-丹灶镇东主涌劳边段排涝整治工程勘察设计招标公告
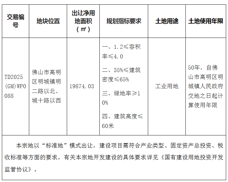
佛山市高明区国有建设用地使用权
网上拍卖出让公告
经佛山市人民政府批准,受佛山市自然资源局(以下称委托人)委托,本中心(以下称拍卖人)现采用网上拍卖方式出让以下地块的国有建设用地使用权,现将有关网上拍卖事项公告如下:
一、地块基本情况
本块地其他规划建设要求按《高明区土地使用规划条件》(佛规明设函〔2025〕0130号)执行。
二、竞买资格和要求:
(一)土地竞买者须为独立核算的法人公司,除法律、法规另有规定外,均可独立或联合竞买。
(二)被自然资源管理部门、佛山市中级人民法院列入土地交易黑名单的单位或个人,属于被执行人或被相关征信机构确认为失信人的;属于因用地者自身原因导致土地闲置、尚未处理完毕的土地使用权人不得参加该宗地网上拍卖出让活动。
若发现申请人存在上述违法违规违约行为仍参与竞买,并最终取得土地使用权的,经相关部门核实后,竞得结果无效,拍卖人取消其竞得资格,没收其交纳的竞买保证金。
三、本地块网上拍卖起始价为人民币壹仟伍佰伍拾壹万元(大写)(CNY15,510,000.00),增价幅度为不低于人民币贰拾万元(大写)(CNY200,000.00)/次,并设有保密底价。
四、本次国有建设用地使用权网上拍卖采用增价方式进行报价,按照价高者得的原则确定竞得人。
本地块竞买保证金为人民币肆佰柒拾万元(大写)(CNY4,700,000.00)。竞买保证金以美元交纳的,则为陆拾柒万美元(大写)(USD670,000.00);竞买保证金以港元交纳的,则为伍佰壹拾捌万港元(大写)(HKD5,180,000.00)。
五、有意参与竞买者可于2025年12月2日后登录网上交易系统下载该地块的《佛山市高明区国有建设用地使用权网上拍卖出让文件》。
申请人应于2025年12月22日9时30分之前登录网上交易系统提交竞买申请,选择银行,获得随机保证金账号,并向此指定账号一次性足额交纳竞买保证金。竞买保证金须于2025年12月22日9时30分之前到达本中心指定账户后(请自行留意银行办公时间),申请人方获得竞买权限。申请人必须以自己的名义交纳保证金,不得由他人代交。以美元或港元交纳竞买保证金的,竞买申请人应详尽了解国家关于外资及外汇管理的相关规定。
六、该宗地的公告期自2025年12月2日至2025年12月22日止,网上拍卖时间从2025年12月23日15:00开始。
七、上述时间均以网上交易系统的服务器时间为准。具体的竞价规则见该地块的交易文件。
八、需要到拍卖地块现场踏勘的竞买人请与拍卖人联系。
九、本次网上拍卖仅接受网上竞买申请和竞买报价,不接受书面、邮寄、电子邮件、电话、传真、口头等其他形式的申请。
十、自本次公告起至网上拍卖截止期间,如有关于本地块网上拍卖文件的修改、澄清、说明等将通过网上交易系统、广东省公共资源交易平台网站发布,请有意参与竞买者密切留意。其它未尽事宜,详见该地块的交易文件。
十一、联系方式
(一)佛山市国有建设用地使用权和矿业权网上交易系统地块信息查看页面和竞买人登录页面:https://jy.ggzy.foshan.gov.cn/TPBidder/login.aspx
(二)联系人及联系电话:
1.网上拍卖业务咨询:周先生、李先生(0757—88620826)
2.系统使用及技术咨询: (0757—83990765)
地址:佛山市高明区荷城街道百灵路88号
微信
新浪微博
QQ空间
QQ好友
豆瓣
Facebook
Twitter
