佛山市顺德区容桂街道翠岗路地块等14宗房屋建构筑物的残余价值交易项目
佛山市顺德区容桂土地发展中心采用网上竞价方式转让位于佛山市顺德区容桂街道翠岗路地块等14宗房屋建构筑物的残余价值交易项目,欢迎符合资格的竞买人参与竞价。
一、项目概况
1.项目名称:佛山市顺德区容桂街道翠岗路地块等14宗房屋建构筑物的残余价值交易项目
2.项目编号: ZC2025(SD02)0069
备注:其他交易内容请查阅《项目交易细则》。
二、竞买人资格条件
1.中华人民共和国境内外的法人、自然人(须具有完全民事行为能力)、个体工商户和其他组织均可申请参与本次竞买,法律、法规另有规定者除外;
2.法定代表人为同一人或者存在直接控股、管理关系的不同意向竞买人,不得同时参加本项目的竞价;
3.竞投人没有被认定为其它失信行为的情形:
(1)竞投人没有处于被责令停业,财产被接管、冻结,破产状态。
(2)竞投人没有受到取消投标资格且在处罚期内的行政处罚。(此处所指的“处罚”,是指依据《中华人民共和国行政处罚法》作出的有关取消投标资格的行政处罚,且该行政处罚信息已按照行政执法公示制度公开,除此之外,其他以通知、通报等形式或依据规范性文件对竞投人投标资格作出的限制,不属于此处所指的“处罚”范畴)
(3)竞投人在最近三年内没有骗取中标和严重违约及重大工程质量问题或重大安全生产事故。(此处“骗取中标”是指依据《中华人民共和国行政处罚法》所作出的《行政处罚决定书》中所认定的违法行为;“严重违约及重大工程质量问题或重大安全生产事故”则以司法、仲裁机构等出具的生效文件予以认定,其中的“重大”工程质量问题或“重大”安全生产事故,是指生效文件认定的“重大”事故等级达到《关于做好房屋建筑和市政基础设施工程质量事故报告和调查处理工作的通知》和《生产安全事故报告和调查处理条例》的标准;“最近三年”是指该项目招标公告发布之日起往前顺推三年,以《行政处罚决定书》或司法、仲裁机构等出具的生效文件的落款时间为准)
4. 近三年(自本项目竞价公告发布之日往前顺推,以放弃行为发生之日或权属单位认定之日为准)有放弃佛山市顺德区容桂土地发展中心负责的竞价项目竞得资格行为或竞得后拒绝签订合同行为的竞投人,本项目不接受其参与竞价。
5.本项目不接受联合体竞价。
三、竞价注意事项
1.本次网上竞价采用加价方式进行报价,按照价高者得的原则确定最终成交价及竞得人。
2.竞买人通过网上交易系统提交的报价一经报出,不得撤回。在报价期间,竞买人可多次报价,首次报价不得低于起始价,每次加价幅度不得小于交易方案规定的增加幅度。在规定竞价时间内,若无人应价,则本项目流标。
3.经相关部门及权属单位认定出现下列情形之一,权属单位有权取消其竞买人资格,交易保证金全额不予退还且权属单位有权向竞得人追讨重新交易的成交价低于本次竞价成交价差额部分及重新组织交易的全部费用和追究其相应法律责任的权利:
(1)竞买人相互串通竞买的;
(2)竞买人采用不正当手段竞得的;
(3)竞得人提供虚假材料或虚报情况的;
(4)竞得人成交后反悔的(包括但不限于拒绝签订成交确认书、拒绝签订合同等行为);
(5)竞得人不符合“竞得人资格及要求”;
(6)其他法律法规规定的情况。
四、竞买申请及获取竞价文件
1.有意参与的竞买人可点击广东省公共资源交易平台(佛山市)(网址:https://ygp.gdzwfw.gov.cn/ggzy-portal/#/440600/jygg)或点击
佛山市资产交易网上交易系统(网址:http://jy.ggzy.foshan.gov.cn:3680/TPBank/newweb/framehtml/onlineTradex/indexzcjy.html)下载本项目竞价文件。如有关于本项目条款的修改、澄清、说明等将通过上述网址发布,不再另行通知,请有意参与竞价者密切留意,条款的修改、澄清、说明等将构成竞价文件的一部分,对竞买人有约束力。其它未尽事宜,详见本项目竞价文件。
2.如有意向提交竞买申请及参与竞价请点击进入佛山市公共资源交易信息化综合平台-交易平台页面(网址:https://jy.ggzy.foshan.gov.cn/TPBidder/login.aspx)进行登录操作。(详细操作指引请查看竞价文件中的“网上竞价须知”内容)。
五、交易保证金
1.本项目的交易保证金为人民币(大写)壹拾叁万元整 (小写:¥130000)。
2.各竞买人须在交易保证金到账截止时间前通过网银、银行网点转账等方式将交易保证金一次性足额汇入随机账户中(不接受任何方式的现金存、汇款),不得将同一笔交易保证金分开转入同一账户。以现金方式将交易保证金缴存至交易保证金账户的,或未按交易公告(方案)规定交纳交易保证金的,交易保证金交纳无效。
六、交易时间 (以下时间均以网上交易系统的服务器时间为准)
1.公告时间: 2025年 12 月12 日 8 时 30 分至2026年 1 月 11 日下午5时30分止(北京时间)。
2.提交竞买申请时间: 2025年 12 月 12 日 8 时 30 分至2026年 1 月 11 日下午5时30分止(北京时间), 竞买人须于竞买申请截止时间前登录网上交易系统提交竞买申请。
3.交易保证金到账截止时间为 2026年 1 月 11 日下午5时30分,超过截止时间到账则不能参加竞价。
4.网上报价时间: 2026年 1 月 12 日 15时至 15 时30分。
七、其他事宜
1.本次网上竞价仅接受网上竞买申请和竞价报价,不接受书面、邮寄、电子邮件、电话、传真、口头等其他形式的申请。
2.竞买人可自行或联系佛山市顺德区容桂土地发展中心到实地勘察竞价标的物,了解实际情况。
3.本项目最终解释权归佛山市顺德区容桂土地发展中心所有。
八、联系方式
1.转让方:佛山市顺德区容桂土地发展中心
地址:佛山市顺德区容桂桂新西路25号
联系人:郭小姐
联系电话:0757-29382286
2.项目监督单位:佛山市顺德区容桂街道财政和公有资产管理办公室
联系人:何小姐
联系电话:0757-28981592
3.系统使用咨询电话:0757-83990765、22837820
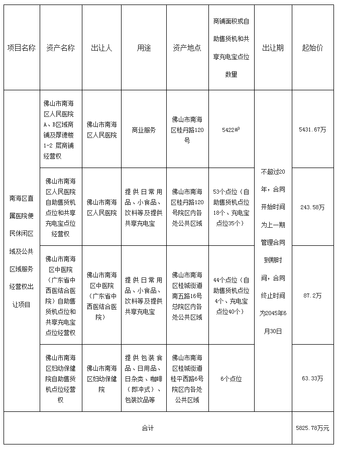
(一)项目基本情况
1.委托人: 佛山市南海区卫生健康局
2.项目信息:
本项目整体出让,整体起始价(底价)为5825.78万元;增价幅度为58万元/次;竞买保证金为291万元;如本项目溢价成交,项目各项资产的最终成交价按其起始价的占比进行分配。
3.本项目经营权出让期限不超过20年,部分未到期项目将在原合同到期后自然承接,经营权出让合同终止时间为2045年6月30日。
4.成交价收取方式:竞得人应在约定支付时间内将成交价款支付至委托人(出让人)指定账户。
(二)竞买资格及要求
1.中华人民共和国境内的企业法人,除法律、法规另有规定外,均可申请单独参加竞买活动(本项目不接受联合竞买)。申请人必须以自己的名义交纳竞买保证金,不得由他人代交。申请人为企业法人的,须以企业法人开立的银行账户交纳保证金;未开立银行账户的企业法人不能参加竞买。
2.本次网上竞价采用增价方式进行报价,按照价高者得原则确定竞得人。
3.意向人可登录广东省公共资源交易平台(佛山市)>交易公开>国有产权>交易公告页面(网址:https://ygp.gdzwfw.gov.cn/ggzy-portal/#/440600/index)下载本项目交易文件。如有关于本项目交易文件的修改、澄清、说明等,将通过上述网址发布,不再另行通知,请意向人密切留意。
4.意向人需要现场查看交易资产状况的,请与出让人联系。
5.申请人提交竞买申请参与竞价的,请点击进入佛山市公共资源交易信息化综合平台-交易平台页面(网址:https://jy.ggzy.foshan.gov.cn/TPBidder/login.aspx)进行登录操作(操作指引详见交易须知)。
意向人在网上交易使用电脑操作过程中,仅能使用IE9/IE10/IE11以上的IE浏览器,请勿使用其它浏览器,如出现不正确使用浏览器导致出现的问题,由意向人自行负责承担。
6.本次网上竞价仅接受网上竞买申请和报价,不接受书面、邮寄、电子邮件、电话、传真、口头等其他形式的申请。
(三)交易时间
1.提交竞买申请时间:2025年12月12日至2025年12月18日16时截止(北京时间);竞买人须于竞买申请(报名)截止时间前登录网上交易系统提交竞买申请。
2.竞买保证金到账截止时间为2025年12月18日17时30分,竞买保证金金额为¥2910000.00元(大写:贰佰玖拾壹万元整)
3.网上报价时间:2025年12月19日9时00分至10时00分,网上报价时间结束后,如有竞买人愿意参加网上限时竞价的,则系统自动进入网上限时竞价环节。
4.交易公告未尽详细明确的相关事宜,以本交易文件后面部分中的交易须知、交易方案及经营权出让合同约定的内容为准,请务必认真通读整份交易文件。
(四)出让人对本《交易文件》拥有解释权。招/出租人主管部门对交易过程进行监督管理,对质疑投诉进行处理。
(五)联系方式
1.佛山市公共资源交易信息化综合平台系统使用咨询电话:0757-83990765
2.佛山市公共资源交易中心南海分中心
联系人:叶小姐 联系电话:0757-86322057
地址:佛山市南海区桂城街道夏南路58号公共资源交易中心
3.委托人:佛山市南海区卫生健康局
联系人:吴小姐 联系电话:0757-86236033
地址:佛山市南海区桂城街道
4.出让人1:佛山市南海区人民医院
联系人:黄小姐 联系电话:0757-66820118
地址:佛山市南海区狮山镇
出让人2:佛山市南海区中医院(广东省中西医结合医院)
联系人:刘先生 联系电话:0757-86288766
地址:佛山市南海区桂城街道
出让人3:佛山市南海区妇幼保健院
联系人:黎小姐 联系电话:13928272071
地址:佛山市南海区桂城街道
(一)项目基本情况
1.招/出租人:佛山市南海区桂城资产经营有限公司
2.项目信息:
3.产权证照情况:有房屋所有权证。
4.本标的物禁止用作违法经营及危险易燃易爆行业,不得经营娱乐行业,不得明火煮食,物业内不准住人。
5.租金收取方式:租金按月缴纳。根据先缴付租金后使用租赁物的原则,承租方必须于每月10日前交付当月租金。租赁期内,租金不递增。
(二)竞买资格及要求
1.中华人民共和国境内的企业法人、个体工商户(须开立银行账户)、自然人,除法律、法规另有规定外,均可申请参加竞买活动。
申请人必须以自己的名义交纳竞买保证金,不得由他人代交。申请人为企业法人、个体工商户的,须以企业法人、个体工商户开立的银行账户交纳保证金;未开立银行账户的个体工商户不能参加竞买,只能以自然人(经营者)名义申请和交纳保证金;申请人为自然人的,须以其本人名下开立的银行账户交纳保证金。
2.本次网上竞价采用增价方式进行报价,按照价高者得原则确定竞得人。
3.意向人可登录广东省公共资源交易平台(佛山市)>交易公开>国有产权>交易公告页面(网址:https://ygp.gdzwfw.gov.cn/ggzy-portal/#/440600/index)下载本项目交易文件。如有关于本项目交易文件的修改、澄清、说明等,将通过上述网址发布,不再另行通知,请意向人密切留意。
4.意向人需要现场查看交易资产状况的,请与招/出租人联系。
5.申请人提交竞买申请参与竞价的,请点击进入佛山市公共资源交易信息化综合平台-交易平台页面(网址:http://jy.ggzy.foshan.gov.cn:3680/TPBank/newweb/framehtml/onlineTradex/indexzcjy.html)进行登录操作(操作指引详见交易须知)。
意向人、申请人、竞买人在网上交易使用电脑操作过程中,仅能使用IE9/IE10/IE11以上的IE浏览器,请勿使用其它浏览器,如出现不正确使用浏览器导致出现的问题,由意向人、申请人、竞买人自行负责承担。
6.本次网上竞价仅接受网上竞买申请和报价,不接受书面、邮寄、电子邮件、电话、传真、口头等其他形式的申请。
(三)交易时间
1.提交竞买申请时间:2025年12月12日至2025年12月18日17时30分止;
2.竞买保证金到账截止时间为2025年12月19日16时;
3.网上报价时间:2025年12月22日15时00 分至15时30分,网上报价时间结束后,如有竞买人愿意参加网上限时竞价的,则系统自动进入网上限时竞价环节。
(四)特别提示
1.招/出租人承诺已如实披露项目信息,并对其披露信息的真实性、完整性、有效性负责。佛山市公共资源交易中心南海分中心对招/出租人披露的信息及其后果不承担任何法律责任。
2.佛山市公共资源交易中心南海分中心通过佛山市资产交易网上交易系统及粤公平网站发布的项目信息(包括但不限于公告信息、交易文件、合同条款等)并不构成佛山市公共资源交易中心南海分中心对项目的任何交易建议。意向竞买人应不依赖于已披露的项目信息并自行对项目的相关情况进行必要的尽职调查和充分了解,对是否竞买该项目及项目成交后可能发生的费用和存在的风险自行作出充分评估,并独立承担所有风险。意向竞买人一经申请参加竞买,即视为知晓、认可项目现状,佛山市公共资源交易中心南海分中心对此不承担任何法律责任。
(五)招/出租人对本《交易文件》拥有解释权,招/出租人主管部门对交易过程进行监督管理,对质疑投诉进行处理。
(六)联系方式
1.佛山市公共资源交易信息化综合平台系统使用咨询电话:0757-83990765
2.佛山市公共资源交易中心南海分中心
联系电话:0757-86322057、86396255
地址:佛山市南海区桂城街道夏南路58号公共资源交易中心
3.招/出租人:佛山市南海区桂城资产经营有限公司
联系人:梁先生 联系电话:0757-81790707
地址:佛山市南海区桂城街道南平西路夏西国际橡塑城金融街A11座
微信
新浪微博
QQ空间
QQ好友
豆瓣
Facebook
Twitter














































































































































































































































