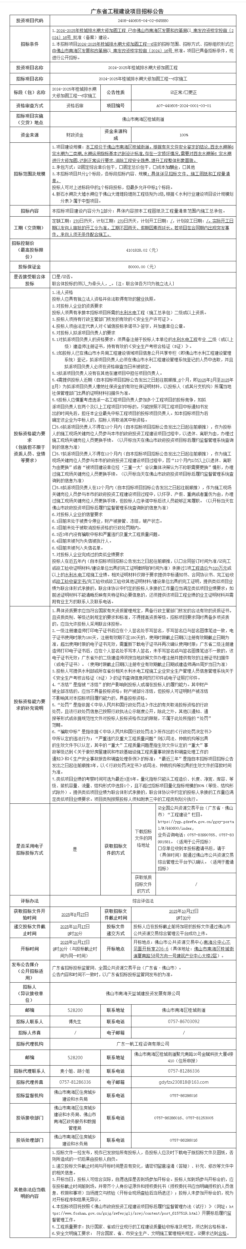
中秋国庆假期佛山地铁运营服务时间调整
令人期待的“双节”大假即将来临
为保障乘客在中秋节、国庆节假期
期间顺畅出行
佛山地铁延长运营服务时间
暖心守护乘客幸福每一程
2025年国庆节、中秋节期间佛山地铁线网运营服务时间安排如下:
节假日期间
佛山地铁将加强人员值守
及设备设施巡查
同时将视客流情况
启动客流管控措施
灵活组织备用列车加开上线
确保乘客安全、舒畅的出行体验
客流提醒
根据节日客流特征,节前最后一个工作日,也就是9月30日(周二),通勤客流与外出客流产生叠加,或远超平常工作日客流量。
进入节假日后,受探亲、休闲、购物等客流叠加影响,邻近商区和旅游景点的地铁站,如顺德欢乐海岸站、大良钟楼站、花卉世界站等站点将进入游玩客流高峰。
而节假日最后一天,连接交通枢纽的广州南站、佛山西站等地铁站点也将迎来返佛客流高峰。
大家可通过佛山地铁官方平台(佛山地铁官方微博、App)、车站告示、站内电视屏等途径了解更多服务信息。
天气提醒

请大家出行前留意天气预报,备好雨具,预留充足出行时间。
✅如遇阴雨天气,进出站时注意地面湿滑,上下车时注意收好随身雨具以免遗失。
✅如遇突发暴雨特殊天气影响出站,可到车站站厅空旷处避雨,请勿在车站出入口扶梯或楼梯处聚集,容易造成拥堵,存在安全隐患。
✅如遇客流控制,请配合车站工作人员指引,有序乘车。
✅如需帮助,请及时联系车站工作人员或拨打佛山地铁服务热线0757-86230000
“地铁+城际”
9月29日12时,广州东环城际铁路(番禺-白云机场北)将正式开通运营,与广肇、广清、广州东环城际铁路(白云机场北-花都)实现贯通运营。佛山市民可通过地铁换乘城际的方式,快速直达广州白云机场、琶洲会展中心等广州核心区域,进一步压缩广佛核心枢纽间的时空距离。
高效直达白云机场
“地铁+城际”出行新模式
广州东环城际铁路(白云机场北-花都)贯通运营后,从佛山前往广州白云机场将有新方式,出行更便捷。佛山市民搭乘佛山地铁前往佛山西站、张槎站、东平站、北滘西站、广州南站等站,换乘广东城际可到达白云机场各航站楼,其中从佛山西站出发,最快不到60分钟即可抵达广州白云机场,时间将大幅缩短。
便捷通达广州核心区域
出行选择多样化
佛山市民前往广州大学城、琶洲、科韵路等区域也将更加便捷高效。
✅从佛山西站出发的特快列车和大站快车,可直达广州市中心,中间仅经停番禺站一个站。
✅番禺站(近广州南站)到琶洲站(位于广州市中心),无论是特快列车还是大站快车,均为一站直达。
这意味着,佛山市民可通过城际铁路快速直达广州多个核心区域,无论是商务出行、学术交流还是休闲娱乐,都将有更多元化的出行选择。
佛山地铁高效换乘指引
佛山地铁网络已实现与城际铁路的多点衔接,以下是主要换乘站点的实用指引。

佛山西站:“三网融合”综合枢纽
佛山西站是佛山“三网融合”的综合性交通枢纽站,可实现地铁、城际、高铁无缝换乘。
从佛山3号线佛山西站出闸后,前往高铁/广东城际东、西进站口换乘通道门,穿过通道门即可到达换乘通道,按现场指引前行即可到达城际或高铁候车区。
东平站:广佛线、佛山3号线换乘城际
东平站与城际顺德北站无缝衔接,乘客从E出口无需出站即可通过换乘通道前往城际站。
张槎站:佛山地铁2号线换乘城际
在张槎站下车后,根据现场导向指引,从车站B口出站,出站后即可看到广东城际进站口。
北滘西站:佛山地铁3号线换乘城际
在北滘西站下车后,根据现场导向指引,从车站A、B口出站即可看到广东城际进站口。
广州南站:佛山地铁2号线换乘高铁/城际
路径1 (站内换乘):通过换乘通道到达广州地铁站厅付费区,出闸后搭乘扶梯即可直达广州火车南站。
路径2 (出站换乘):从佛山2号线的R、S口出站,经由西广场到达广州火车南站,穿过广州火车南站可到达城际番禺站。
佛山地铁高效换乘指引
随着广州东环城际铁路(白云机场北-花都)的开通,佛山地铁网络与城际铁路的高效衔接,将助力佛山更好地融入大湾区“一小时生活圈”,为市民提供更加便捷、高效的出行服务。
届时,佛山市民将能更从容地穿梭于广佛双城之间——上午喝早茶,中午逛琶洲展会,下午飞往全国,一场说走就走的“双城生活”正成为日常。
佛山地铁也将继续完善换乘指引和服务设施,确保市民享受“地铁+城际”无缝衔接的出行体验。
微信
新浪微博
QQ空间
QQ好友
豆瓣
Facebook
Twitter












































































































































































































































