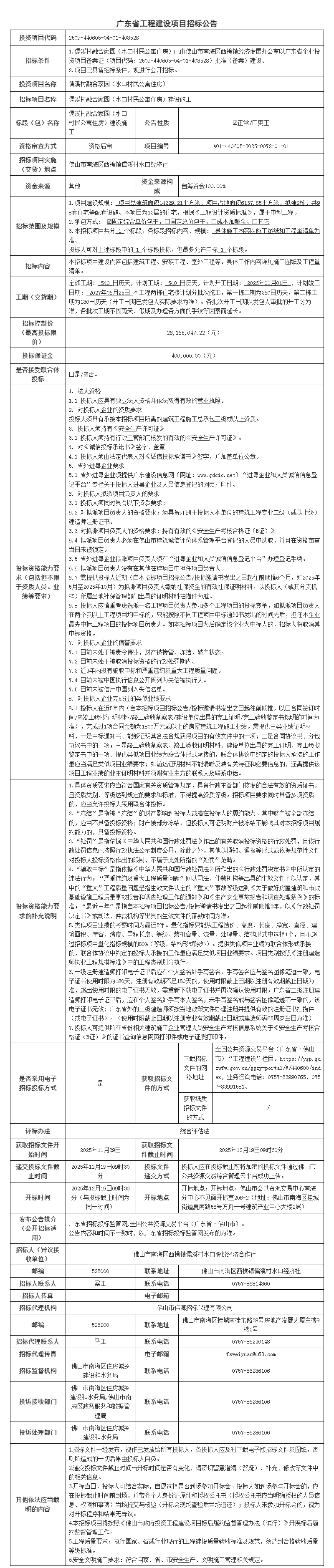
南海西樵儒溪村融合家园(水口村民公寓住房)建设施工招标公告
-
佛山市顺德区北滘医院改扩建工程——外电建设工程施工招标公告
-
佛山市南海区大沥危旧房改造项目(兴隆街项目)施工招标公告
-
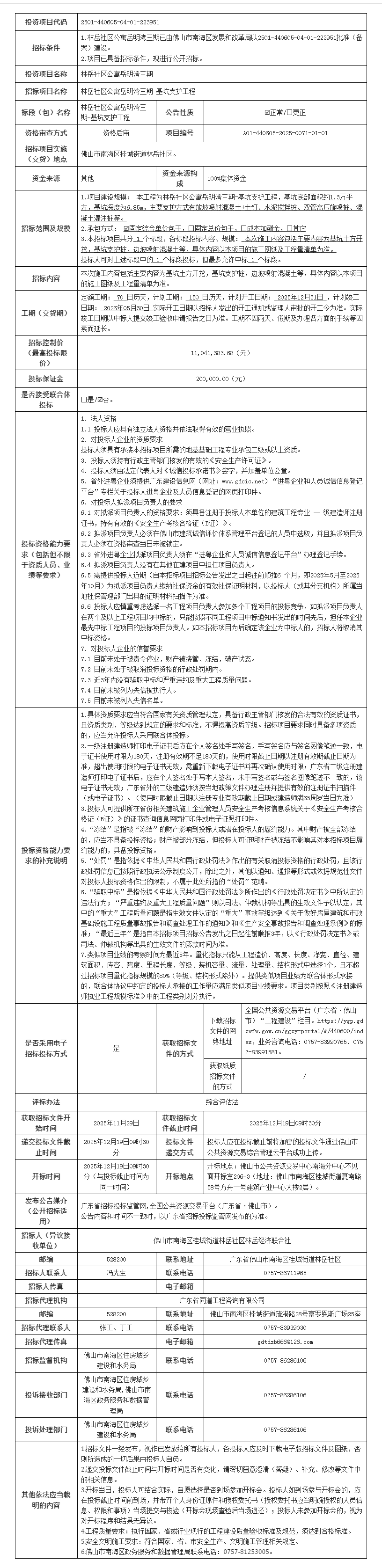
佛山顺德中心城区城中村基础设施更新改造项目-大良红岗横四路建设工程施工招标公告
-
佛山顺德中心城区城中村基础设施更新改造项目-大良桃源路及周边道路改造工程施工招标公告
-
佛山顺德中心城区老旧小区改造项目-老旧小区无物业管理住宅建筑消防设施增设工程(三标段)施工招标公告
-
顺德云鹭北片区-伦教街道永丰南片区提升改造项目(工业北横1路、驹荣东纵2路一期、驹荣西纵1路、支路1)施工招标公告
-
顺德大良街道(华桂园北侧)新建酒店项目二期设计招标公告
-
三水白坭派出所饭堂采购物料配送服务竞争性磋商公告
-
南海区人民医院多人医用空气加压氧舱招标公告
-
顺德均安镇畅兴工业园区周边道路安全设施提升项目竞争性磋商公告
01、招聘岗位
岗位一:网络安全运营岗
任职要求:
1.本科及以上学历,计算机科学与技术、软件工程、信息安全等计算机类专业,35岁(含)以下,3年以上网络安全运维或相关领域工作经验,熟悉数据安全相关法律法规,中共党员优先,持有CISP、CISSP、CCSK等安全认证证书者优先;
2.熟悉常见Web漏洞(如SQL注入、XSS、CSRF等)及其利用方法,熟练掌握渗透测试的流程和方法,具备实际渗透测试经验;
3.熟悉常见的网络协议(如TCP/IP、HTTP/HTTPS、DNS等)及其安全机制,具备较强的逻辑思维能力和问题分析能力,能够快速定位和解决安全问题;
4.熟悉常见的网络安全工具的使用与配置,如防火墙、WAF、IPS、漏洞扫描、态势感知等;
5.熟练使用各种安全测试工具,如Kali Linux、Burp Suite等;
6.参与过CTF比赛并取得较好名次者、具备实际的红队或渗透测试项目经验者、参与过企业级安全体系建设或应急响应项目者优先。
岗位二:市场经理岗位
任职要求:
1.本科及以上学历,不限专业,35岁(含)以下,具有2年以上市场营销相关经验,中共党员优先,有银行类金融机构对公条线的相关工作经验优先;
2.具备较强的市场洞察力、客户沟通能力及商务谈判技巧以及项目推动能力,能独立拓展行业客户资源,推动产品商业化合作;
3.了解基础IT技术知识(如大数据、SQL、BI工具、数据可视化等),能与技术团队有效沟通需求,理解产品技术实现路径;
4.了解产品设计工具(Axure、Visio等),需求分析、原型设计及PRD撰写;
5.逻辑思维清晰,抗压能力和自驱力强,具备良好的团队协作精神及项目管理能力,认同数据驱动业务的价值理念。
岗位三:技术开发岗
任职要求:
1.本科及以上学历,计算机科学与技术专业、软件工程、电子与计算机工程、网络工程、信息管理与信息系统等专业,30岁(含)以下,3年以上Java开发经验,中共党员优先,持有软件设计师、系统集成项目管理工程师、系统分析师、系统架构设计师、信息系统项目管理师等软考相关证书者优先,熟悉佛山“一网共享”平台、“省统一身份认证”、佛山政务云平台项目流程优先;
2.熟练掌握Spring全家桶(Spring MVC、Spring Boot、Spring Cloud)及MyBatis等主流框架,具备微服务架构与企业级应用开发经验;
3.精通Vue3框架及相关技术栈,熟悉TypeScript、Vue Router、Pinia、Axios等常用工具,能够独立完成前端业务模块开发与性能优化,具备良好的前后端联调和接口对接经验;
4.熟悉Linux操作系统,具备基本的环境搭建与维护能力,能够熟练配置与优化Tomcat、Nginx等中间件;
5.熟悉MySQL、Oracle等关系型数据库,了解信创达梦数据库优先,能够使用Redis、Minio等非关系型数据库提升系统性能,支持海量数据存储与查询;
6.了解DevOps理念,熟练使用Git、Jenkins 等工具实现持续集成与持续交付(CI/CD),具备自动化构建与部署经验;
7.掌握Docker基础知识,能够编写和优化Dockerfile,具备容器化部署与日常运维经验。
02、工作地址
佛山市南海区桂城街道桂澜北路2号亿能国际广场2座2304室之伍。
03、报名
报名时间:
自岗位公告之日起,直至招到合适人选为止。
报名方式:
符合任职条件并有意应聘者,可扫码投递。

微信
新浪微博
QQ空间
QQ好友
豆瓣
Facebook
Twitter














































































































































































































































