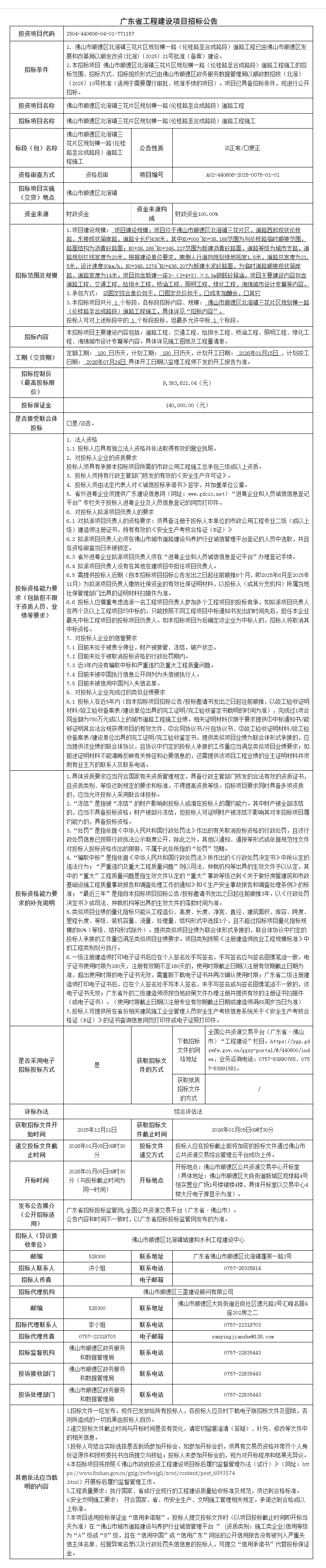
佛山市顺德区北滘镇三花片区规划横一路(伦桂路至合成路段)道路工程施工招标公告
-
佛山顺德中心城区老旧小区改造项目-顺德区大良街道大门社区适老化服务综合体建设项目(二期)施工招标公告
-
佛山市南海区解放水系水环境综合治理项目-狮山镇虎头坑涌分布式活水项目监理招标公告
-
南海官窑立交东侧一环科技园周边排涝整治工程施工招标公告
-
禅城区文华中路西侧、 绿景路北侧地块项目监理招标公告
-
佛山市南海区良安水系水环境综合治理项目-白沙桥社区管网工程(里坑圳涌和庄边段)勘察设计招标公告
-
佛山市综合保税区及产业配套区路网工程--产业配套区(质量检测)招标公告
-
南海丹灶镇公共空间设施修复-海安路特色粮仓文化基础设施建设工程施工招标公告
-
南海九江儒林湾百千万工程新型城镇化基础设施补短板项目设计招标公告
-
南海沿江路(大沙工业大道-水口水道大桥)原有道路修复工程施工招标公告
-
佛山市南海区第五人民医院医技住院综合楼改扩建项目高低压电房及外电工程招标红公告
项目概况
佛北战新产业园大塘化工园B区大气污染物在线监测系统建设项目招标项目的潜在投标人应在广东省政府采购网https://gdgpo.czt.gd.gov.cn/获取招标文件,并于 2026年01月05日 09时30分 (北京时间)前递交投标文件。
一、项目基本情况
项目编号:LYCG20251101
项目名称:佛北战新产业园大塘化工园B区大气污染物在线监测系统建设项目
采购方式:公开招标
预算金额:4,109,600.00元
采购需求:
采购包1(佛北战新产业园大塘化工园B区大气污染物在线监测系统建设项目):
采购包预算金额:4,109,600.00元
本采购包不接受联合体投标
合同履行期限:自合同签订之日起130日内验收合格,后进入运维期1年。
二、申请人的资格要求:
1.投标供应商应具备《中华人民共和国政府采购法》第二十二条规定的条件,提供下列材料:
1)具有独立承担民事责任的能力:在中华人民共和国境内注册的法人或其他组织或自然人, 投标(响应)时提交有效的营业执照(或事业法人登记证或身份证等相关证明) 副本复印件。分支机构投标的,须提供总公司和分公司营业执照副本复印件,总公司出具给分支机构的授权书。
2)有依法缴纳税收和社会保障资金的良好记录:提供以下证明材料之一:①提供投标截止日前12个月内任意1个月依法缴纳税收和社会保障资金的相关材料。如依法免税或不需要缴纳社会保障资金的,提供相应证明材料。②提供《政府采购供应商资格信用承诺函》。
3)具有良好的商业信誉和健全的财务会计制度:提供以下证明材料之一:①提供2024年任意一季度的财务状况报告。(要求:提供由第三方会计师事务所或审计机构出具的审计报告,能清晰显示第三方会计师事务所或审计机构的印章,并能反映审计结论。)②提供基本开户银行出具的资信证明或开户许可证。成立不足一年的单位可提供投标截止日前上一月份的财务会计报表。③提供《政府采购供应商资格信用承诺函》。
4)履行合同所必需的设备和专业技术能力:按投标(响应)文件格式填报设备及专业技术能力情况或提供加盖公章的具备履行合同所需设备及专业技术能力书面声明函(格式自拟)。
5)参加采购活动前3年内,在经营活动中没有重大违法记录:参照投标函相关承诺格式内容。 重大违法记录,是指供应商因违法经营受到刑事处罚或者责令停产停业、吊销许可证或者执照、较大数额罚款等行政处罚。(根据财库〔2022〕3号文,“较大数额罚款”认定为200万元以上的罚款,法律、行政法规以及国务院有关部门明确规定相关领域“较大数额罚款”标准高于200万元的,从其规定)
2.落实政府采购政策需满足的资格要求: 无。
3.本项目的特定资格要求:
采购包1(佛北战新产业园大塘化工园B区大气污染物在线监测系统建设项目)特定资格要求如下:
(1)供应商未被列入“信用中国”网站(www.creditchina.gov.cn)“记录失信被执行人或重大税收违法失信主体或政府采购严重违法失信行为”记录名单;不处于中国政府采购网(www.ccgp.gov.cn)“政府采购严重违法失信行为信息记录”中的禁止参加政府采购活动期间。(以资格审查人员于投标(响应)截止时间当天在“信用中国”网站(www.creditchina.gov.cn)及中国政府采购网(http://www.ccgp.gov.cn/)查询结果为准,如相关失信记录已失效,供应商需提供相关证明资料)。
(2)单位负责人为同一人或者存在直接控股、 管理关系的不同供应商,不得同时参加本采购项目(或采购包) 投标(响应)。 为本项目提供整体设计、 规范编制或者项目管理、 监理、 检测等服务的供应商, 不得再参与本项目投标(响应)。 投标函相关承诺要求内容。
三、获取招标文件
时间: 2025年12月11日 至 2025年12月18日 ,每天上午 08:30:00 至 12:00:00 ,下午 14:30:00 至 17:30:00 (北京时间,法定节假日除外)
地点:广东省政府采购网https://gdgpo.czt.gd.gov.cn/
方式:在线获取
售价: 免费获取
四、提交投标文件截止时间、开标时间和地点
2026年01月05日 09时30分00秒 (北京时间)
递交文件地点:广东省政府采购网https://gdgpo.czt.gd.gov.cn/
开标地点:广东省政府采购网https://gdgpo.czt.gd.gov.cn/
五、公告期限
自本公告发布之日起5个工作日。
六、其他补充事宜
1.本项目采用电子系统进行招投标,请在投标前详细阅读供应商操作手册,手册获取网址:https://gdgpo.czt.gd.gov.cn/help/transaction/download.html。投标供应商在使用过程中遇到涉及系统使用的问题,可通过020-88696588 进行咨询或通过广东政府采购智慧云平台运维服务说明中提供的其他服务方式获取帮助。
2.供应商参加本项目投标,需要提前办理CA和电子签章,办理方式和注意事项详见供应商操作手册与CA办理指南,指南获取地址:https://gdgpo.czt.gd.gov.cn/help/problem/。
3.如需缴纳保证金,供应商可通过"广东政府采购智慧云平台金融服务中心"(http://gdgpo.czt.gd.gov.cn/zcdservice/zcd/guangdong/),申请办理投标(响应)担保函、保险(保证)保函。
4.本项目采用远程电子开标的,投标人的法定代表人或其授权代表应当按照本招标公告载明的时间和模式等要求参加开标。在投标截止时间前30分钟,应当登录云平台开标大厅进行签到,并且填写授权代表的姓名与手机号码。若因签到时填写的授权代表信息有误而导致的不良后果,由投标人自行承担。
5.投标人需登录广东政府采购智慧云平台项目采购系统的等候大厅留意投标文件澄清环节等信息,在规定时间内完成对应的响应并加盖电子印章(未按要求进行响应,由此造成的后果由投标人自行承担)。
七、对本次招标提出询问,请按以下方式联系。
1.采购人信息
名 称:佛山市生态环境局三水分局大塘监督管理所
地 址:佛山市三水区大塘镇
联系方式:13418423430
2.采购代理机构信息
名 称:佛山市领誉工程项目管理有限公司
地 址:佛山市三水区云东海街道驿南路5号三区5座商铺4034-4038号
联系方式:13751862869
3.项目联系方式
项目联系人:陆先生
电 话:13751862869

微信
新浪微博
QQ空间
QQ好友
豆瓣
Facebook
Twitter
